HOME   LIST
‹–   –›

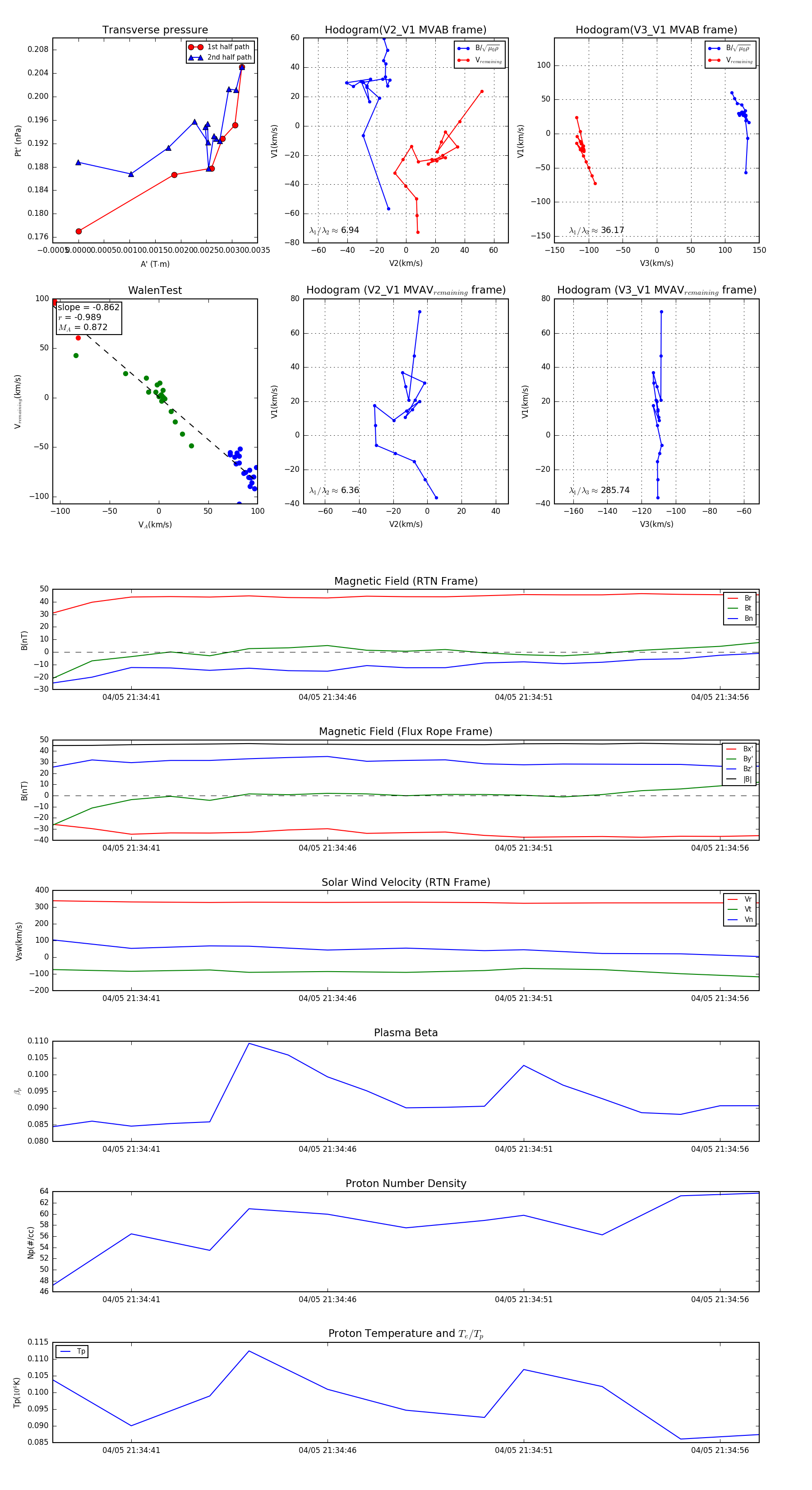
Flux Rope in 2024

Flux Rope Event 2024-04-05 21:34:39 ~ 2024-04-05 21:34:57 (19 seconds)


plot