HOME   LIST
‹–   –›

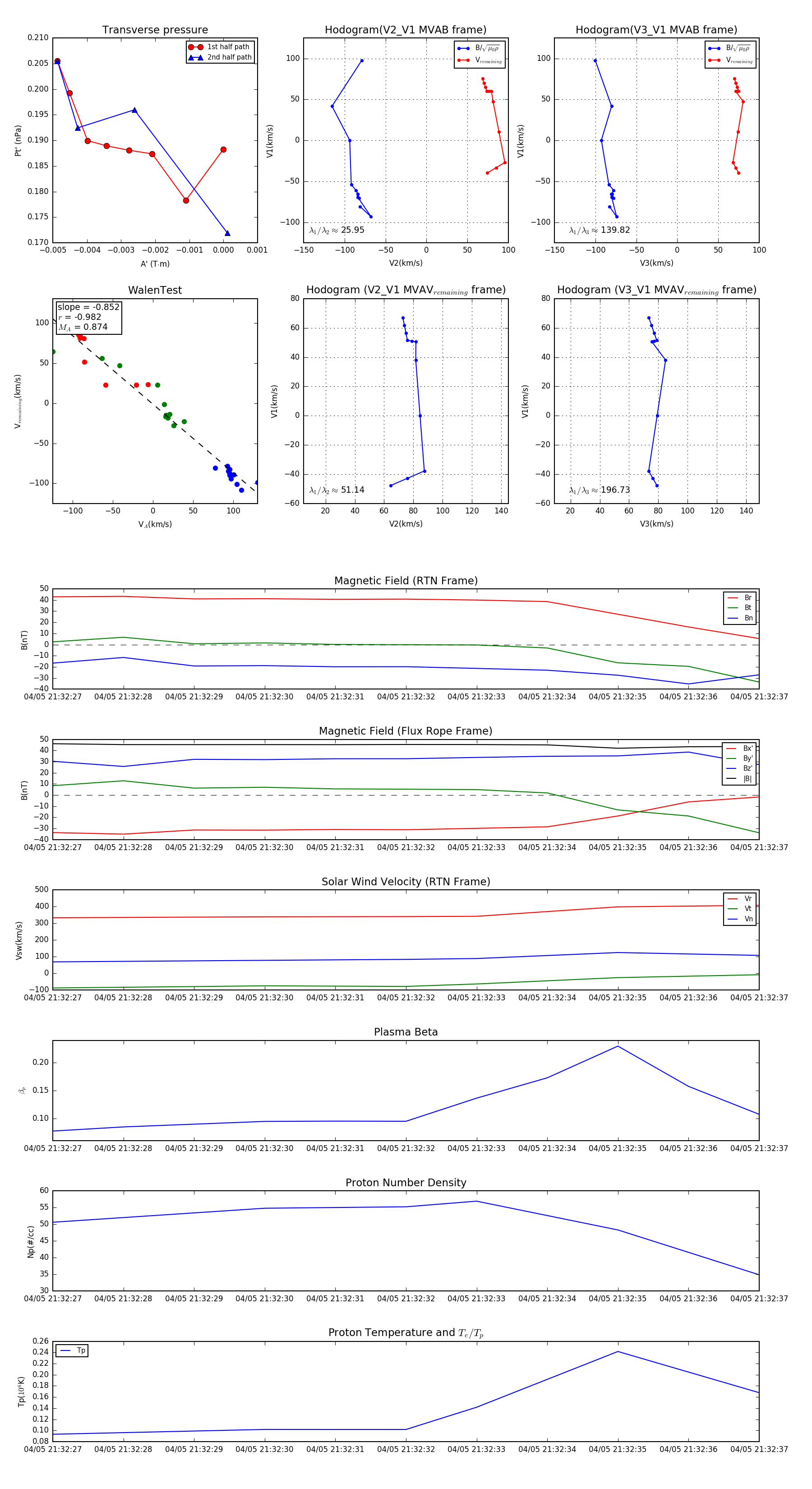
Flux Rope in 2024

Flux Rope Event 2024-04-05 21:32:27 ~ 2024-04-05 21:32:37 (11 seconds)


plot