HOME   LIST
‹–   –›

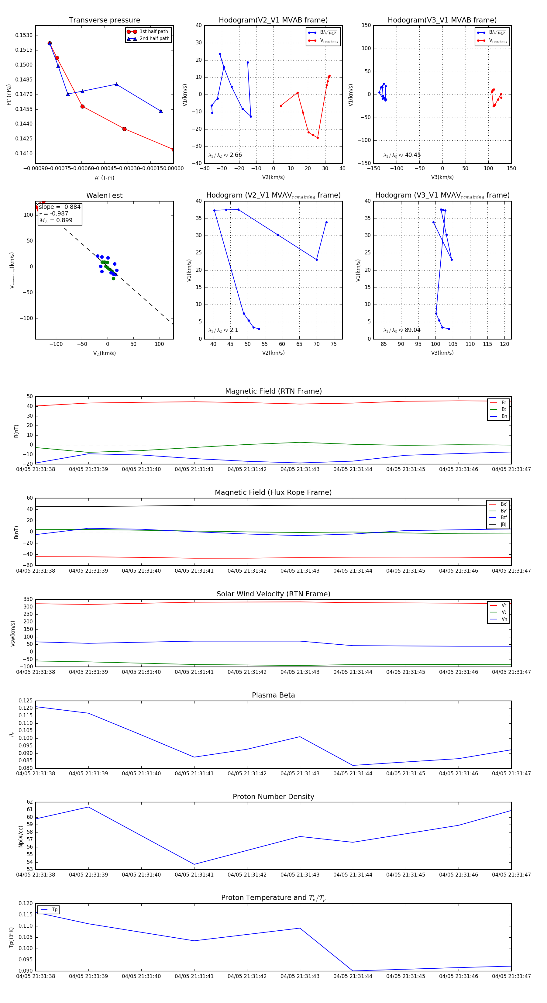
Flux Rope in 2024

Flux Rope Event 2024-04-05 21:31:38 ~ 2024-04-05 21:31:47 (10 seconds)


plot