HOME   LIST
‹–   –›

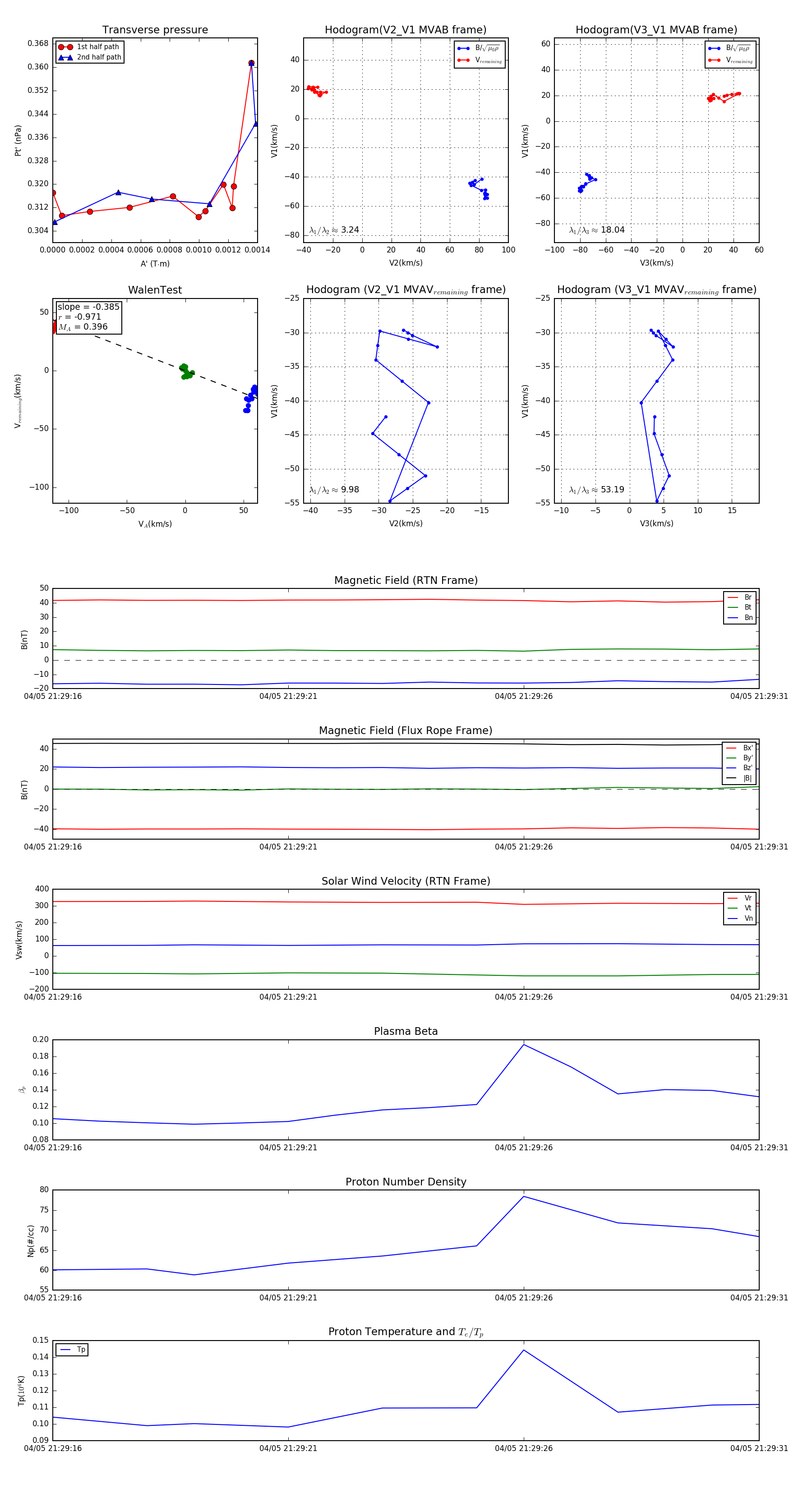
Flux Rope in 2024

Flux Rope Event 2024-04-05 21:29:16 ~ 2024-04-05 21:29:31 (16 seconds)


plot