HOME   LIST
‹–   –›

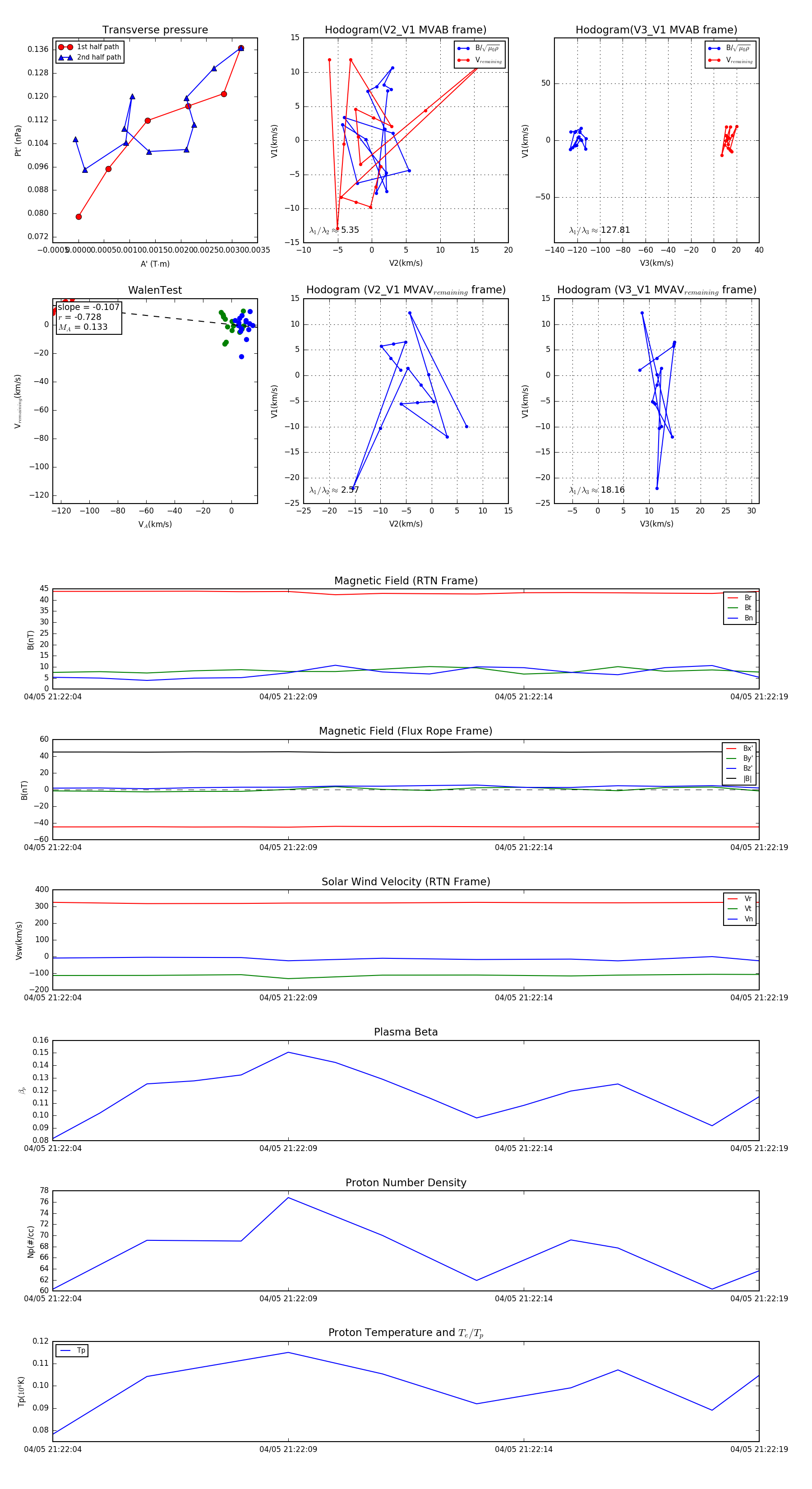
Flux Rope in 2024

Flux Rope Event 2024-04-05 21:22:04 ~ 2024-04-05 21:22:19 (16 seconds)


plot