HOME   LIST
‹–   –›

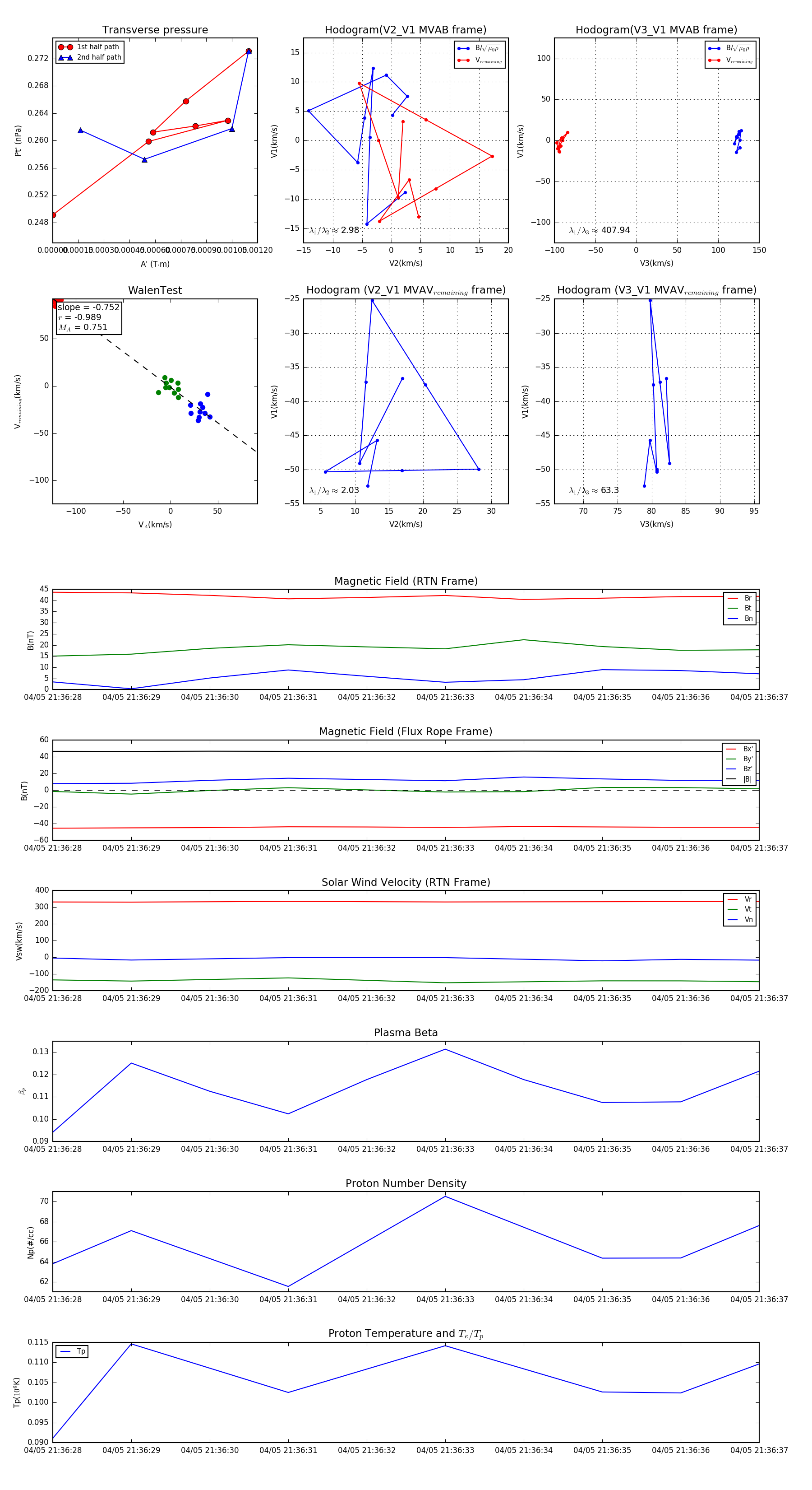
Flux Rope in 2024

Flux Rope Event 2024-04-05 21:36:28 ~ 2024-04-05 21:36:37 (10 seconds)


plot