HOME   LIST
‹–   –›

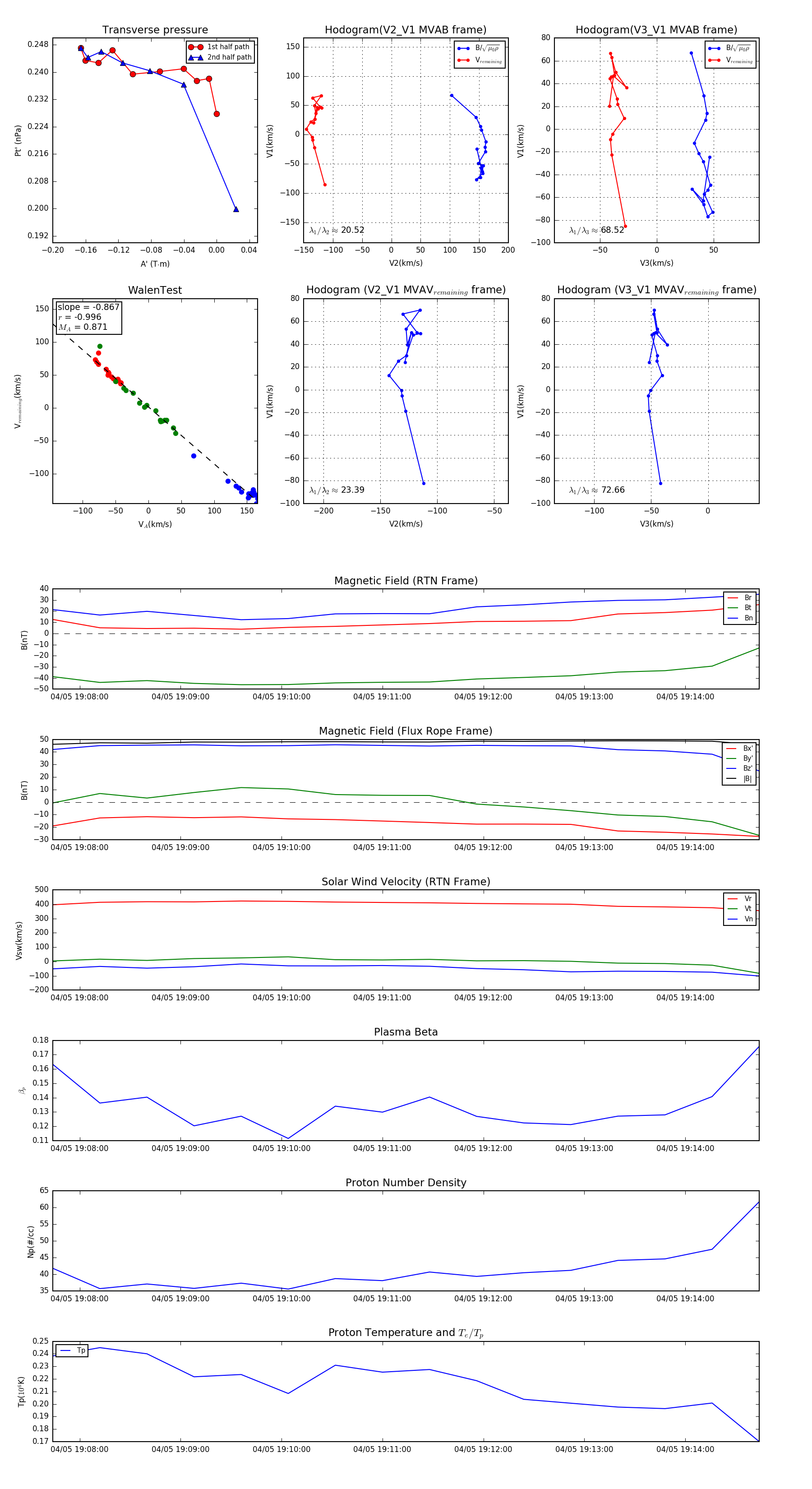
Flux Rope in 2024

Flux Rope Event 2024-04-05 19:07:44 ~ 2024-04-05 19:14:44 (421 seconds)


plot