HOME   LIST
‹–   –›

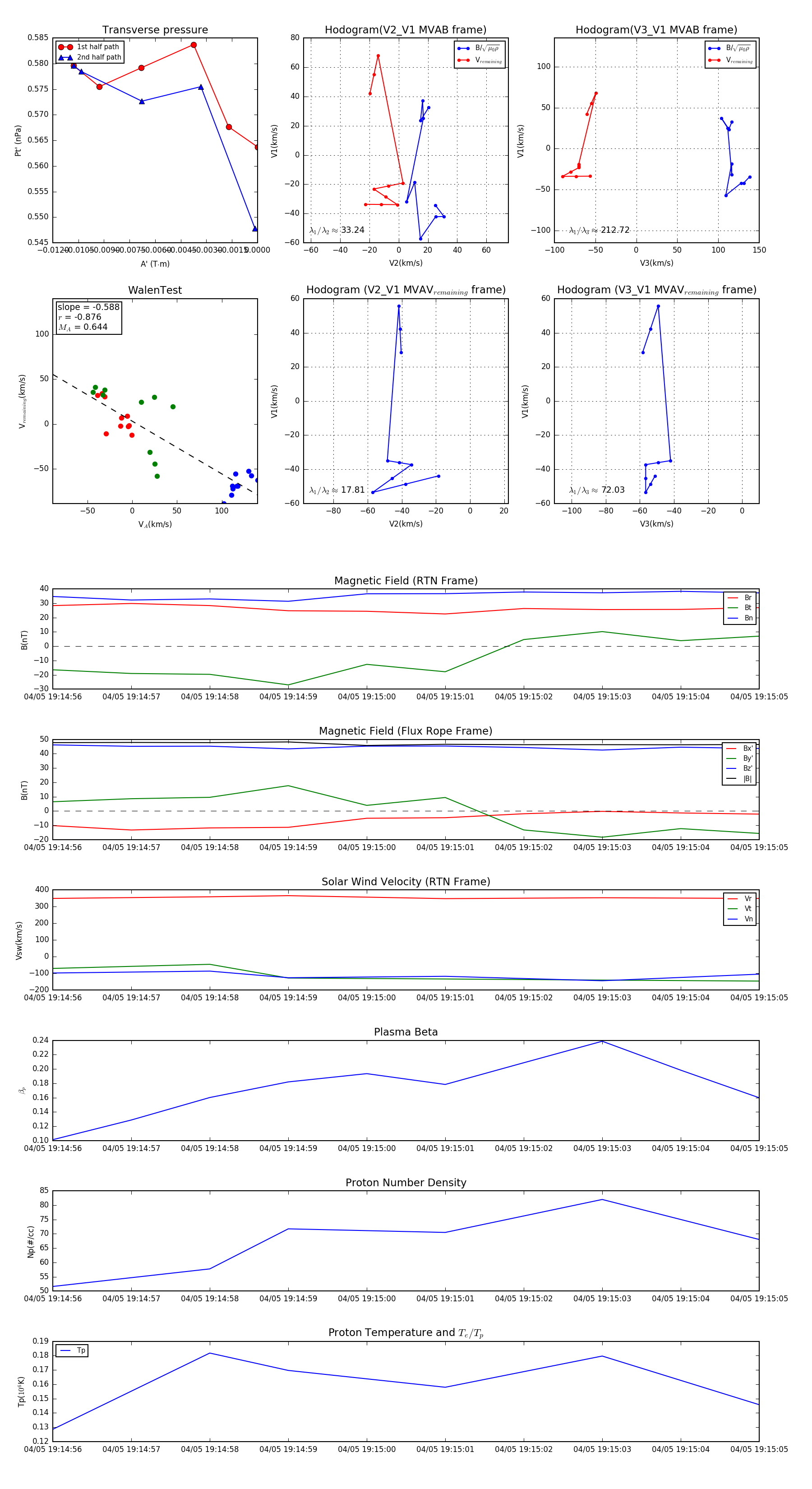
Flux Rope in 2024

Flux Rope Event 2024-04-05 19:14:56 ~ 2024-04-05 19:15:05 (10 seconds)


plot