HOME   LIST
‹–   –›

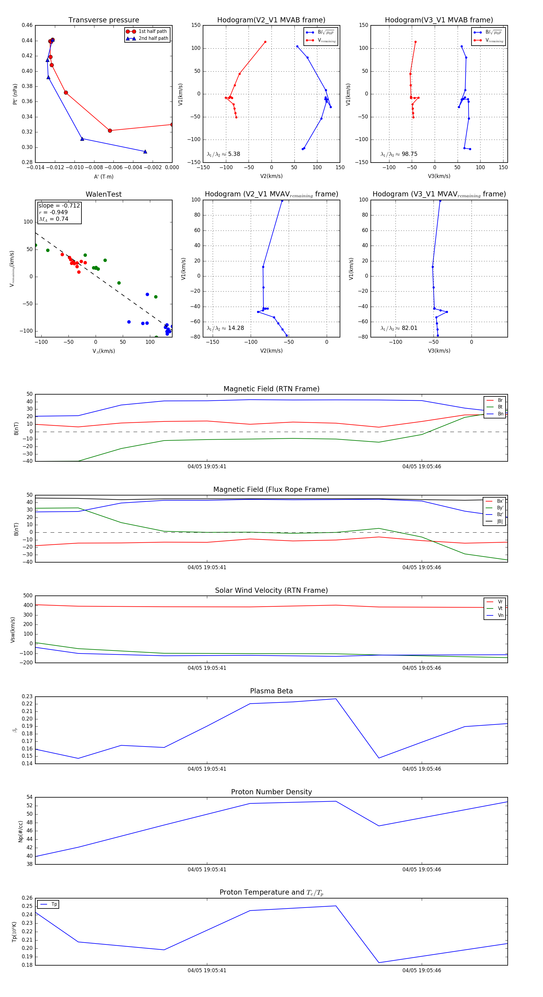
Flux Rope in 2024

Flux Rope Event 2024-04-05 19:05:37 ~ 2024-04-05 19:05:48 (12 seconds)


plot