HOME   LIST
‹–   –›

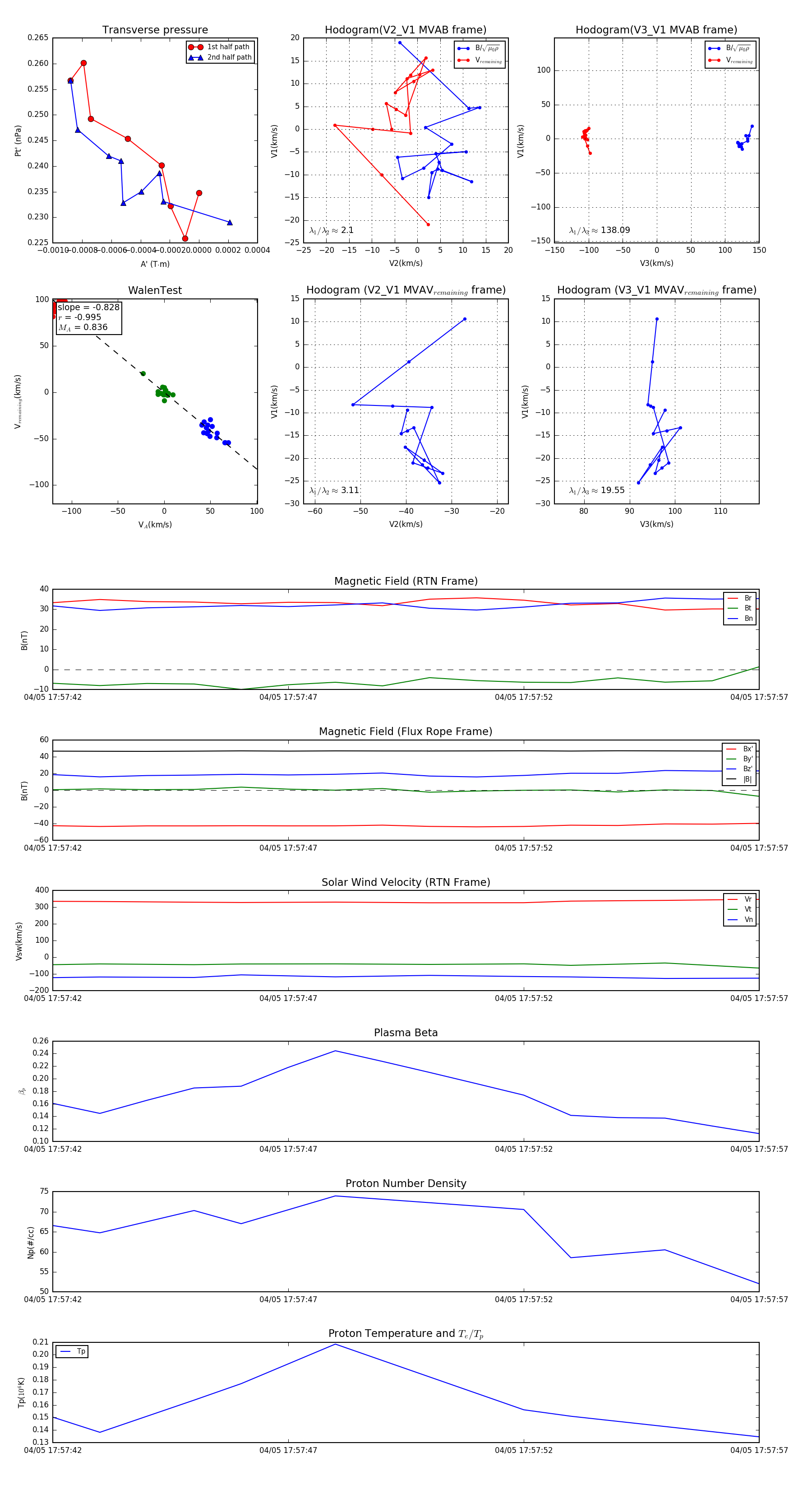
Flux Rope in 2024

Flux Rope Event 2024-04-05 17:57:42 ~ 2024-04-05 17:57:57 (16 seconds)


plot