HOME   LIST
‹–   –›

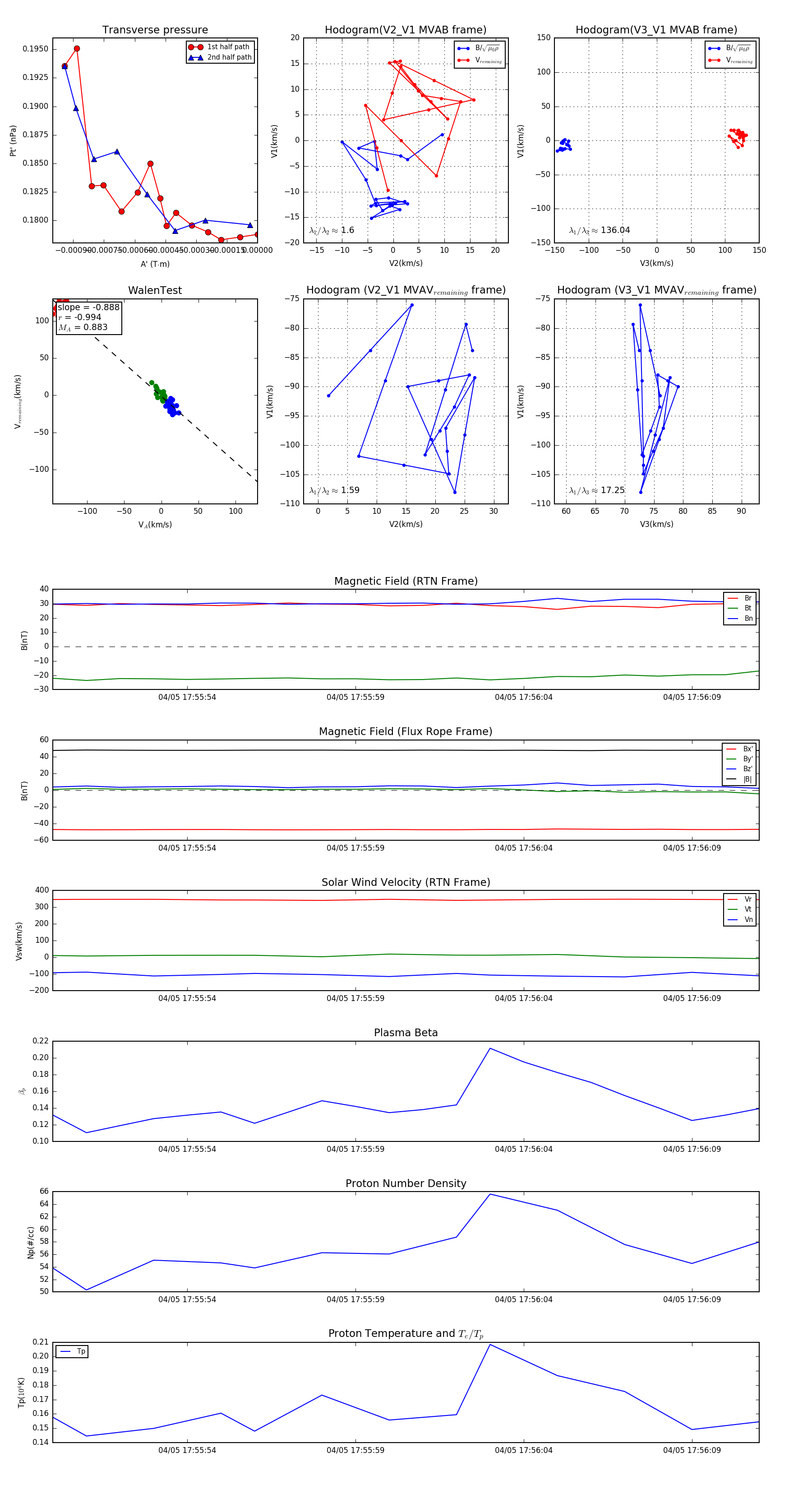
Flux Rope in 2024

Flux Rope Event 2024-04-05 17:55:50 ~ 2024-04-05 17:56:11 (22 seconds)


plot