HOME   LIST
‹–   –›

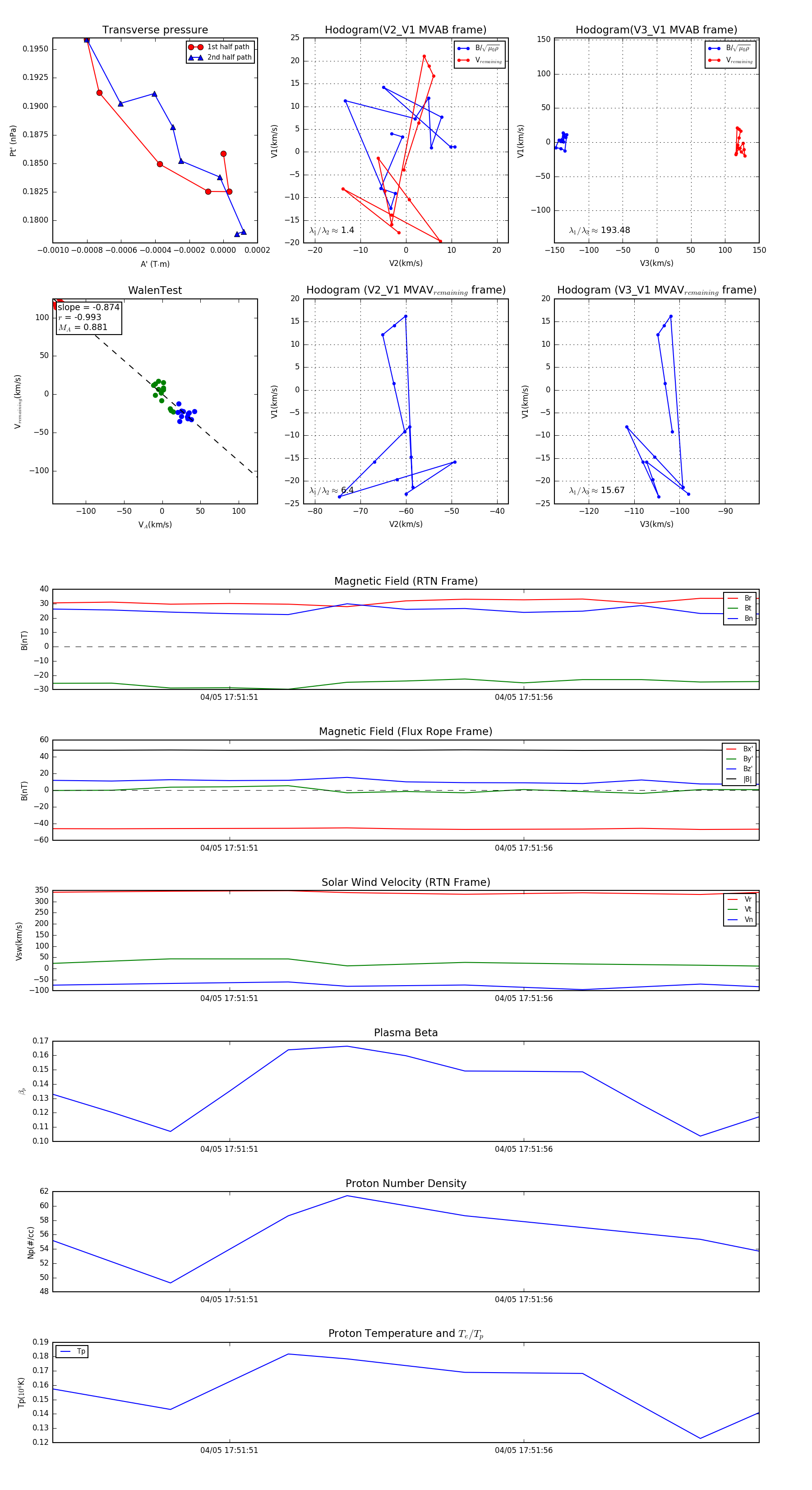
Flux Rope in 2024

Flux Rope Event 2024-04-05 17:51:48 ~ 2024-04-05 17:52:00 (13 seconds)


plot