HOME   LIST
‹–   –›

Flux Rope in 2024

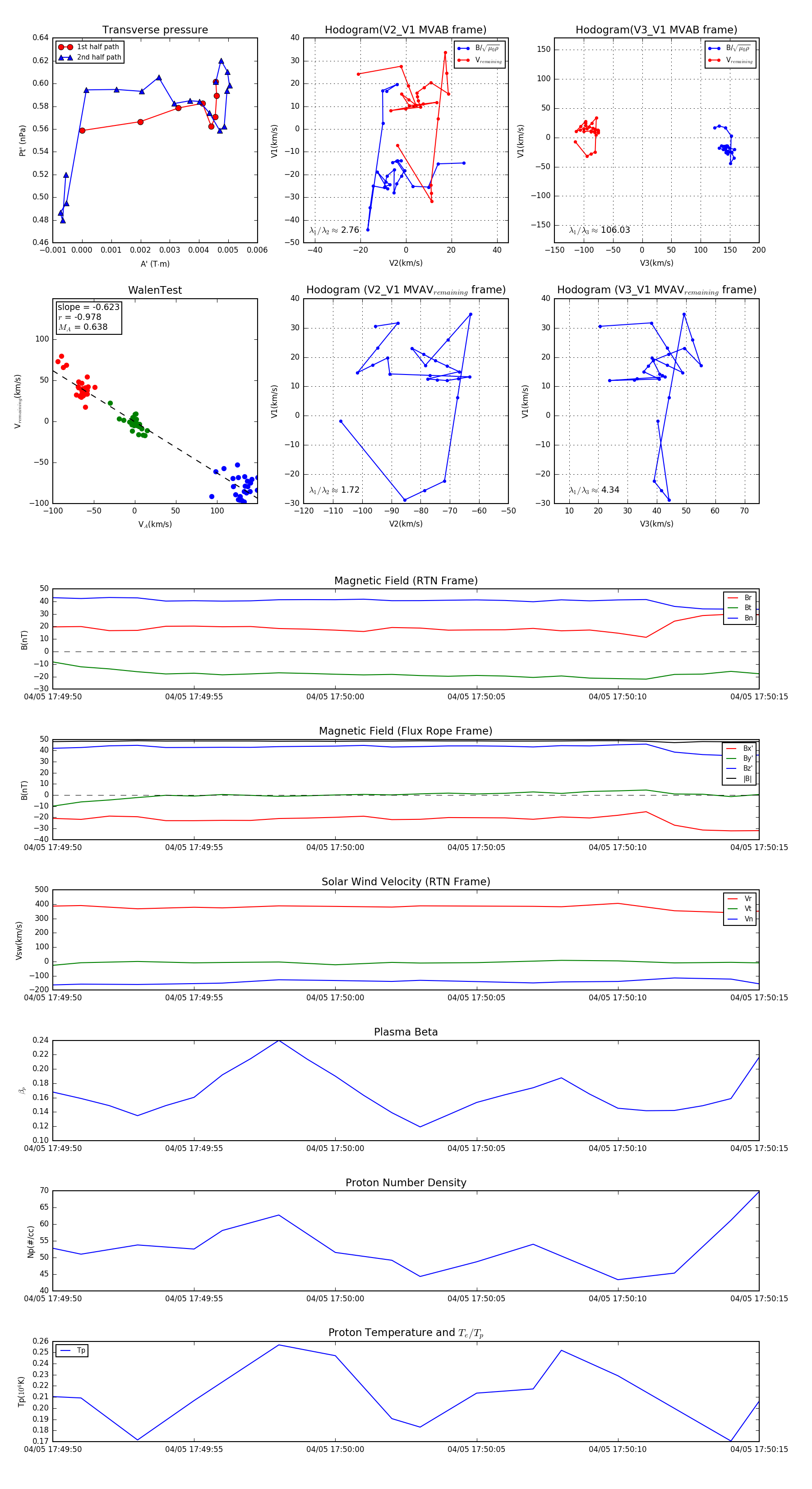
Flux Rope Event 2024-04-05 17:49:50 ~ 2024-04-05 17:50:15 (26 seconds)


plot