HOME   LIST
‹–   –›

Flux Rope in 2024

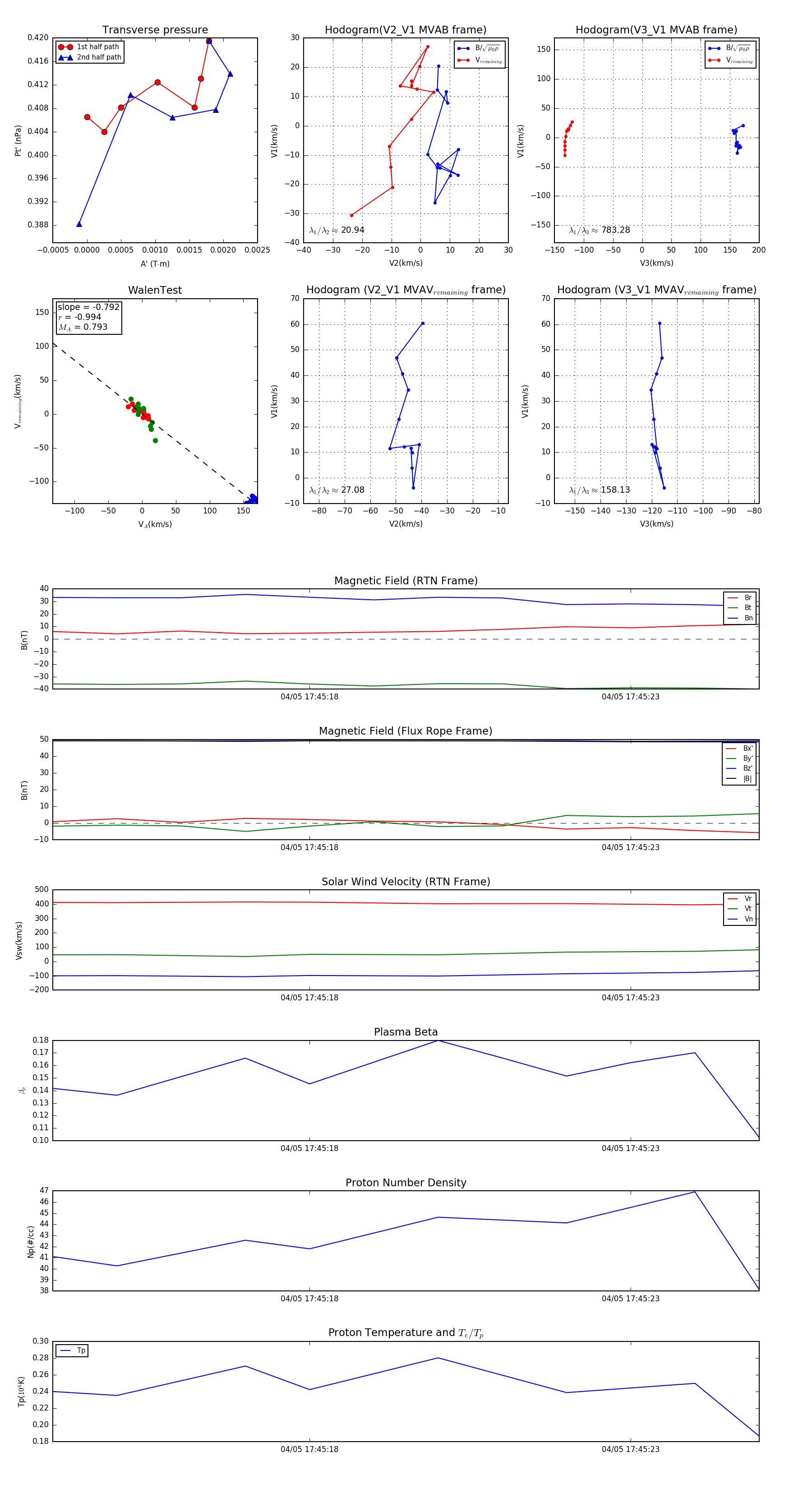
Flux Rope Event 2024-04-05 17:45:14 ~ 2024-04-05 17:45:25 (12 seconds)


plot