HOME   LIST
‹–   –›

Flux Rope in 2024

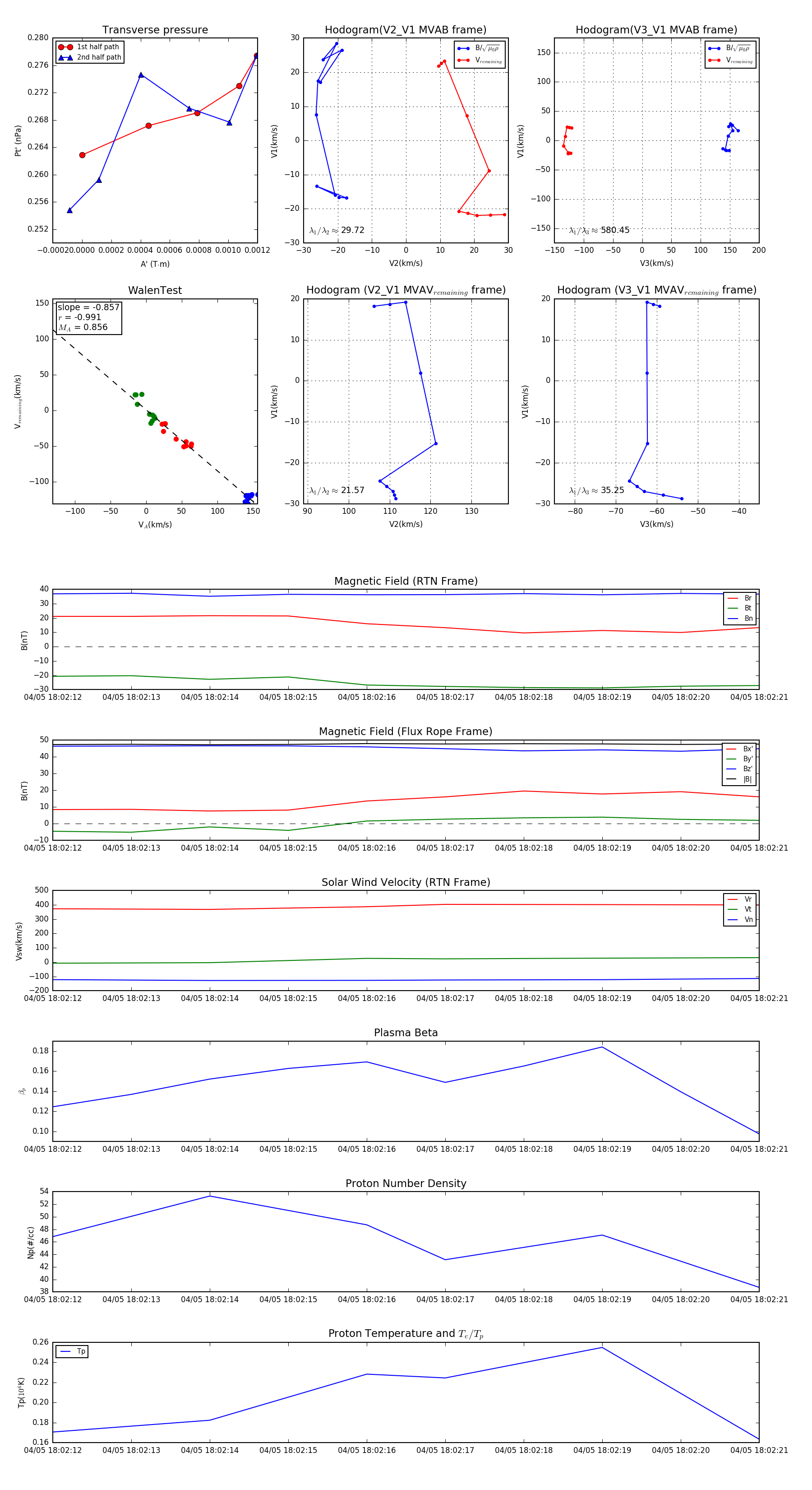
Flux Rope Event 2024-04-05 18:02:12 ~ 2024-04-05 18:02:21 (10 seconds)


plot