HOME   LIST
‹–   –›

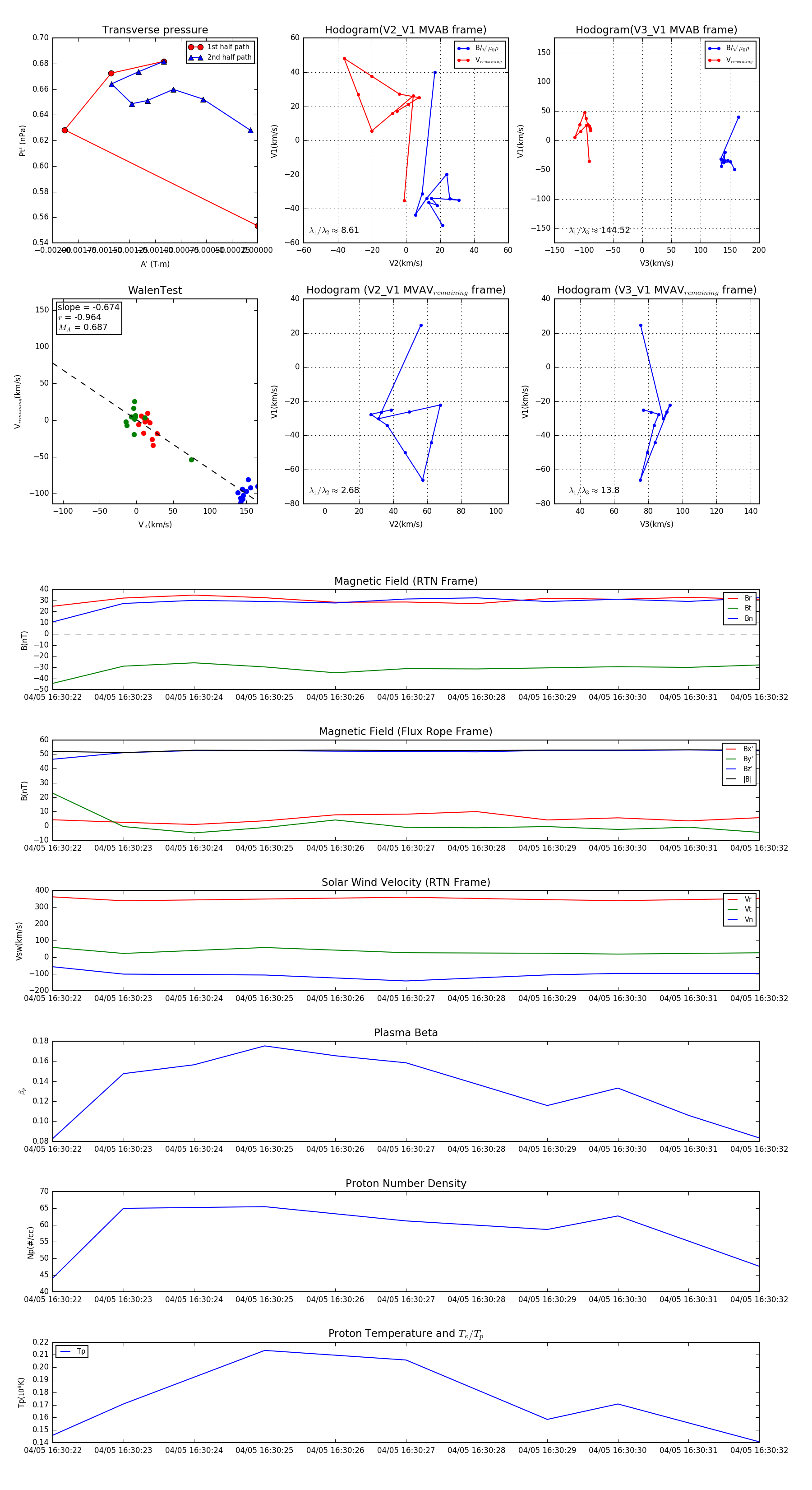
Flux Rope in 2024

Flux Rope Event 2024-04-05 16:30:22 ~ 2024-04-05 16:30:32 (11 seconds)


plot