HOME   LIST
‹–   –›

Flux Rope in 2024

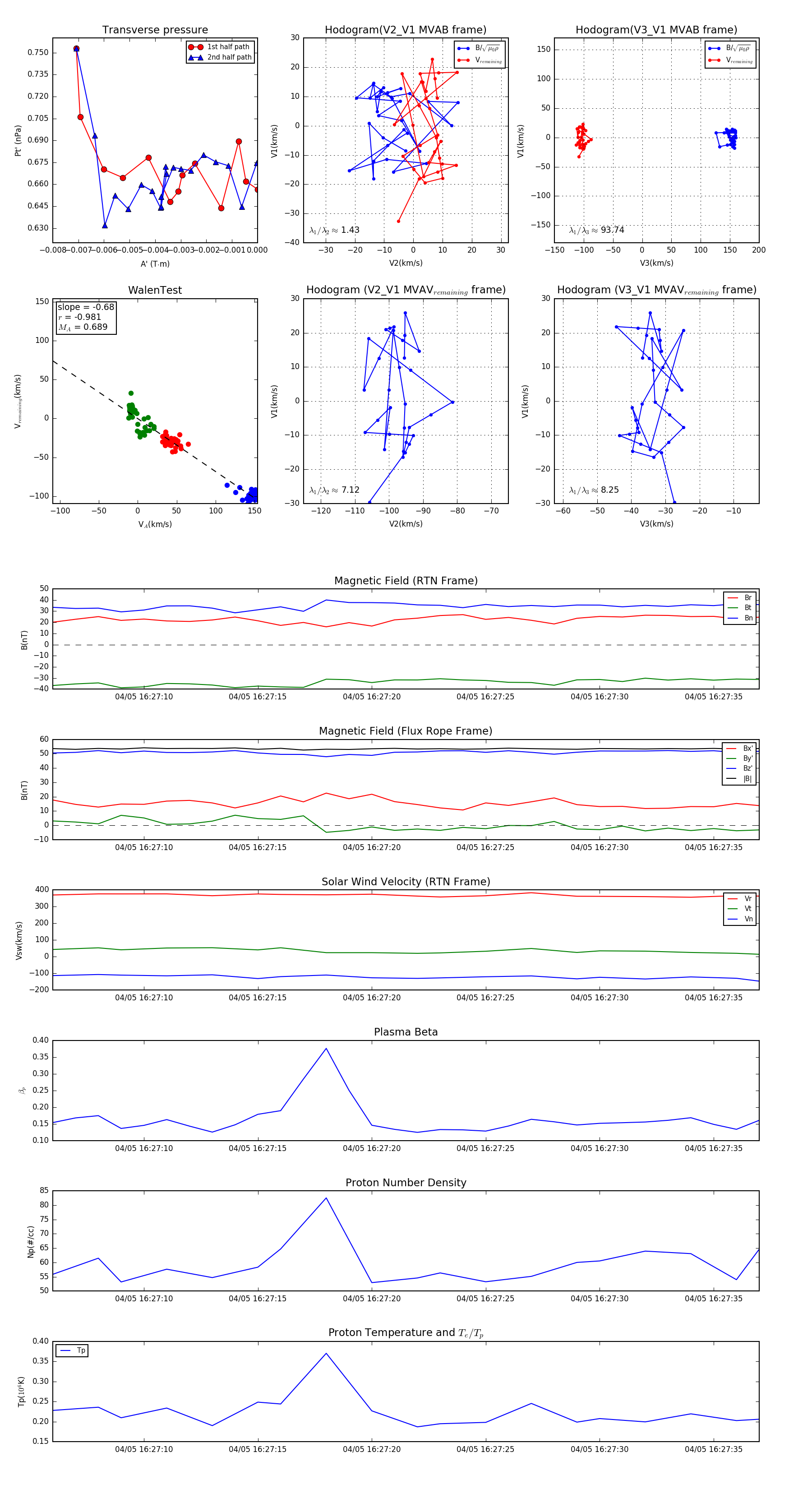
Flux Rope Event 2024-04-05 16:27:06 ~ 2024-04-05 16:27:37 (32 seconds)


plot