HOME   LIST
‹–   –›

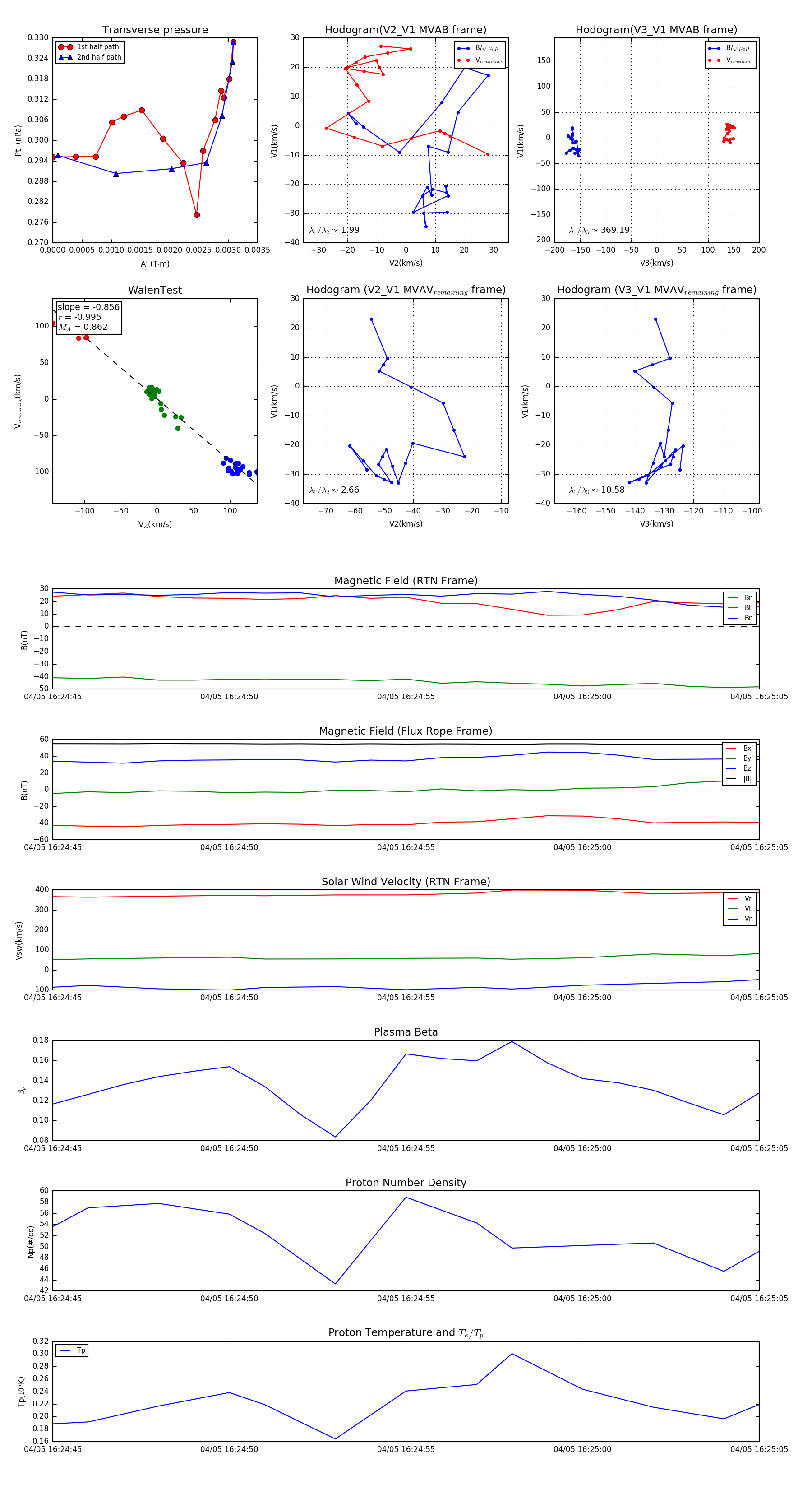
Flux Rope in 2024

Flux Rope Event 2024-04-05 16:24:45 ~ 2024-04-05 16:25:05 (21 seconds)


plot