HOME   LIST
‹–   –›

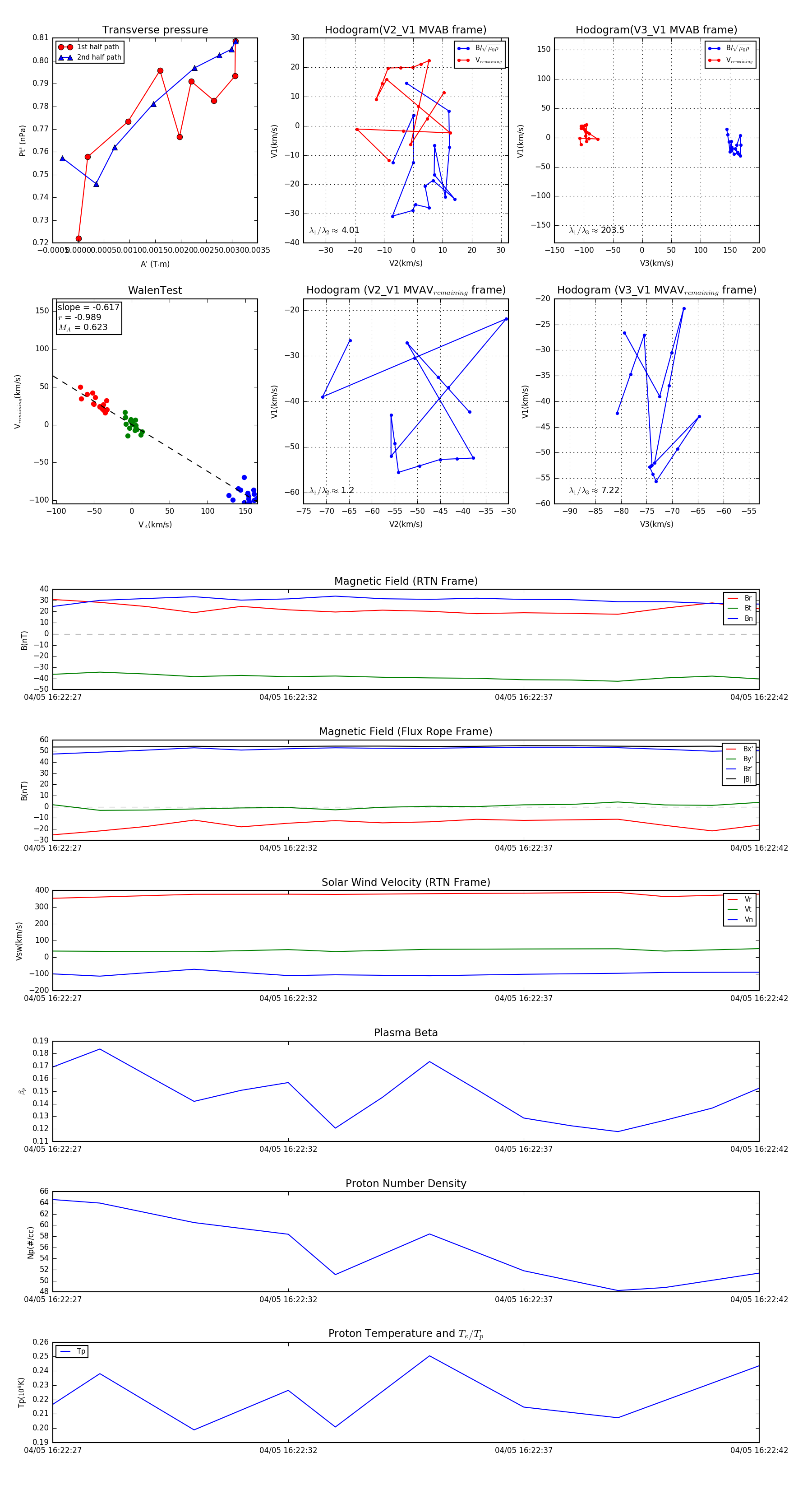
Flux Rope in 2024

Flux Rope Event 2024-04-05 16:22:27 ~ 2024-04-05 16:22:42 (16 seconds)


plot