HOME   LIST
‹–   –›

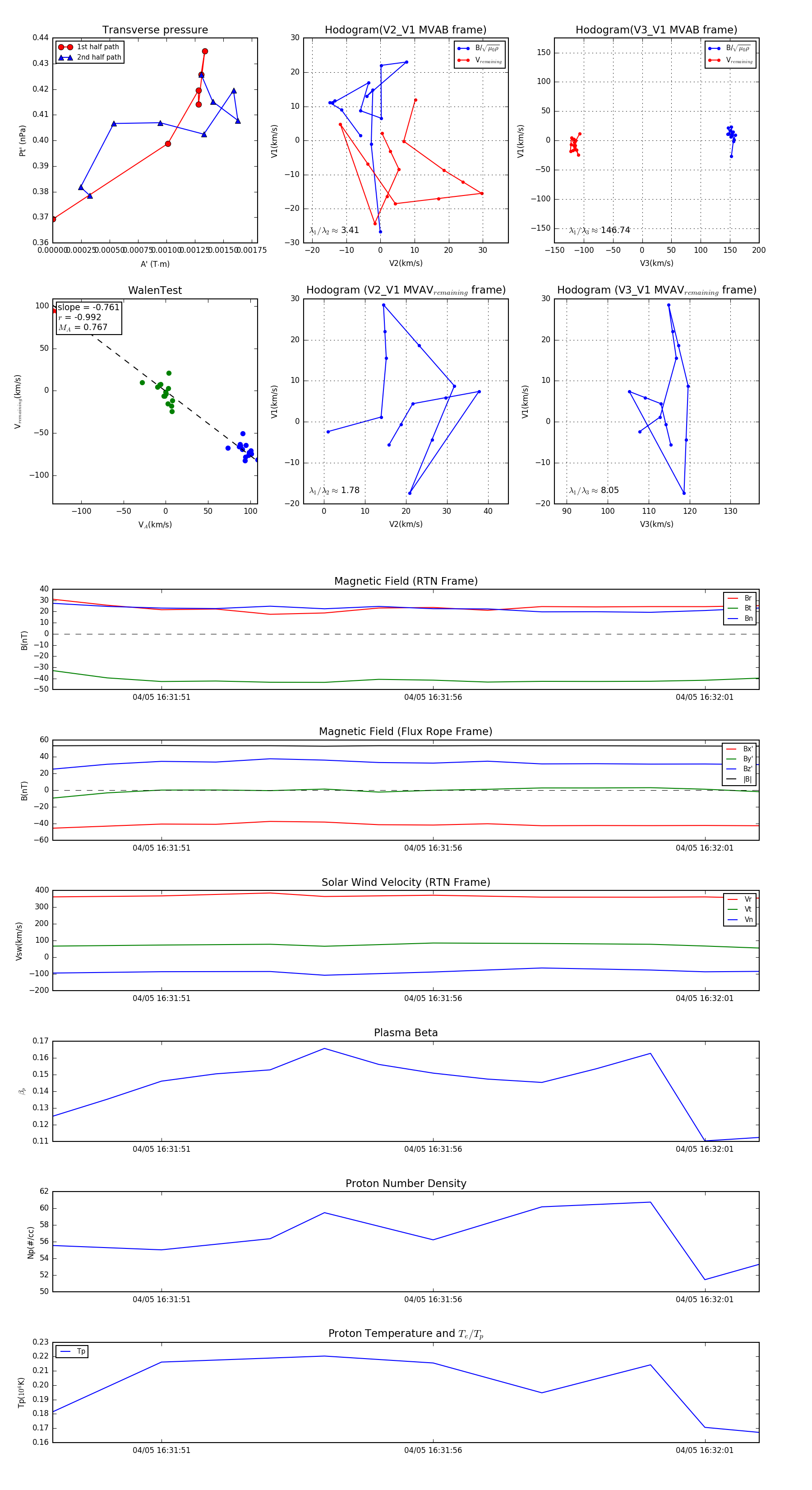
Flux Rope in 2024

Flux Rope Event 2024-04-05 16:31:49 ~ 2024-04-05 16:32:02 (14 seconds)


plot