HOME   LIST
‹–   –›

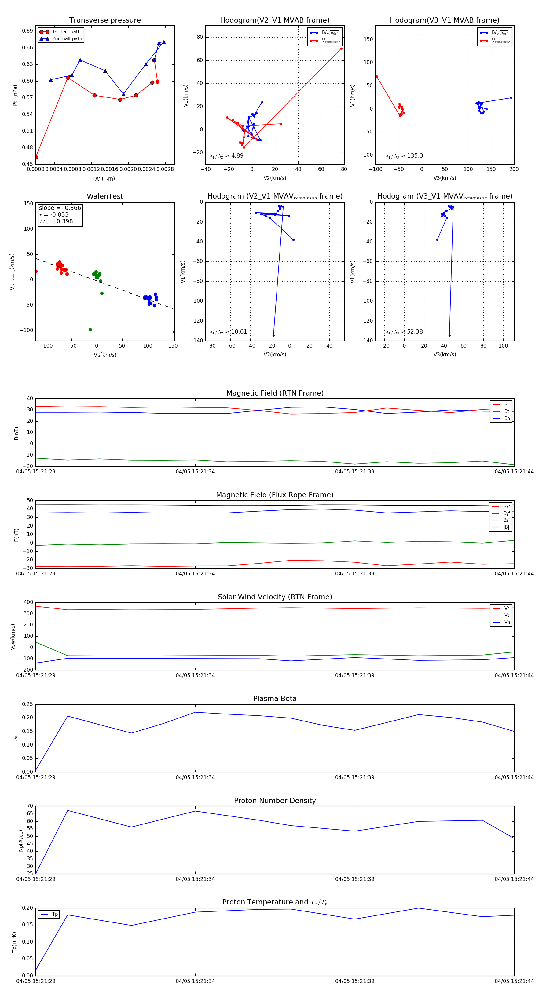
Flux Rope in 2024

Flux Rope Event 2024-04-05 15:21:29 ~ 2024-04-05 15:21:44 (16 seconds)


plot