HOME   LIST
‹–   –›

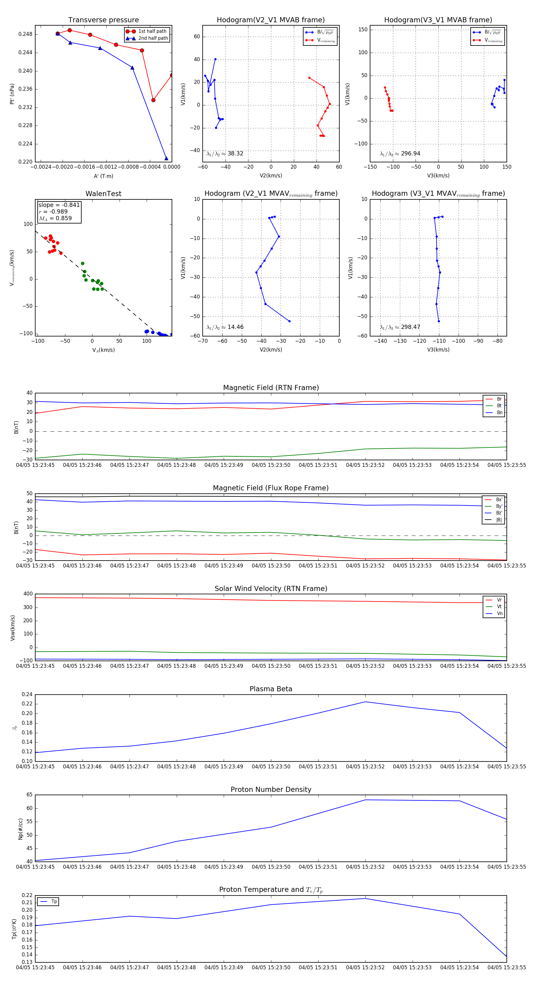
Flux Rope in 2024

Flux Rope Event 2024-04-05 15:23:45 ~ 2024-04-05 15:23:55 (11 seconds)


plot