HOME   LIST
‹–   –›

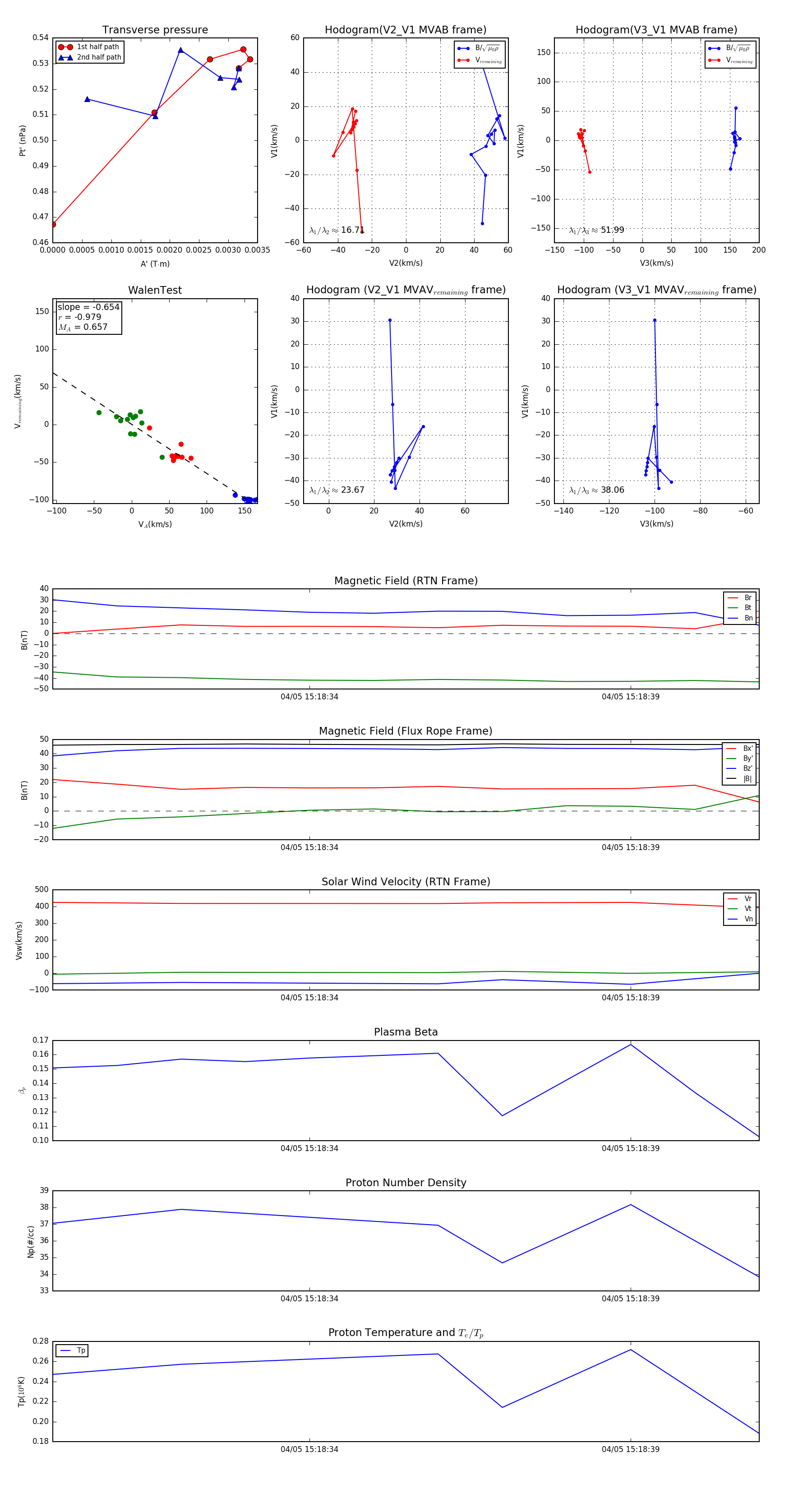
Flux Rope in 2024

Flux Rope Event 2024-04-05 15:18:30 ~ 2024-04-05 15:18:41 (12 seconds)


plot