HOME   LIST
‹–   –›

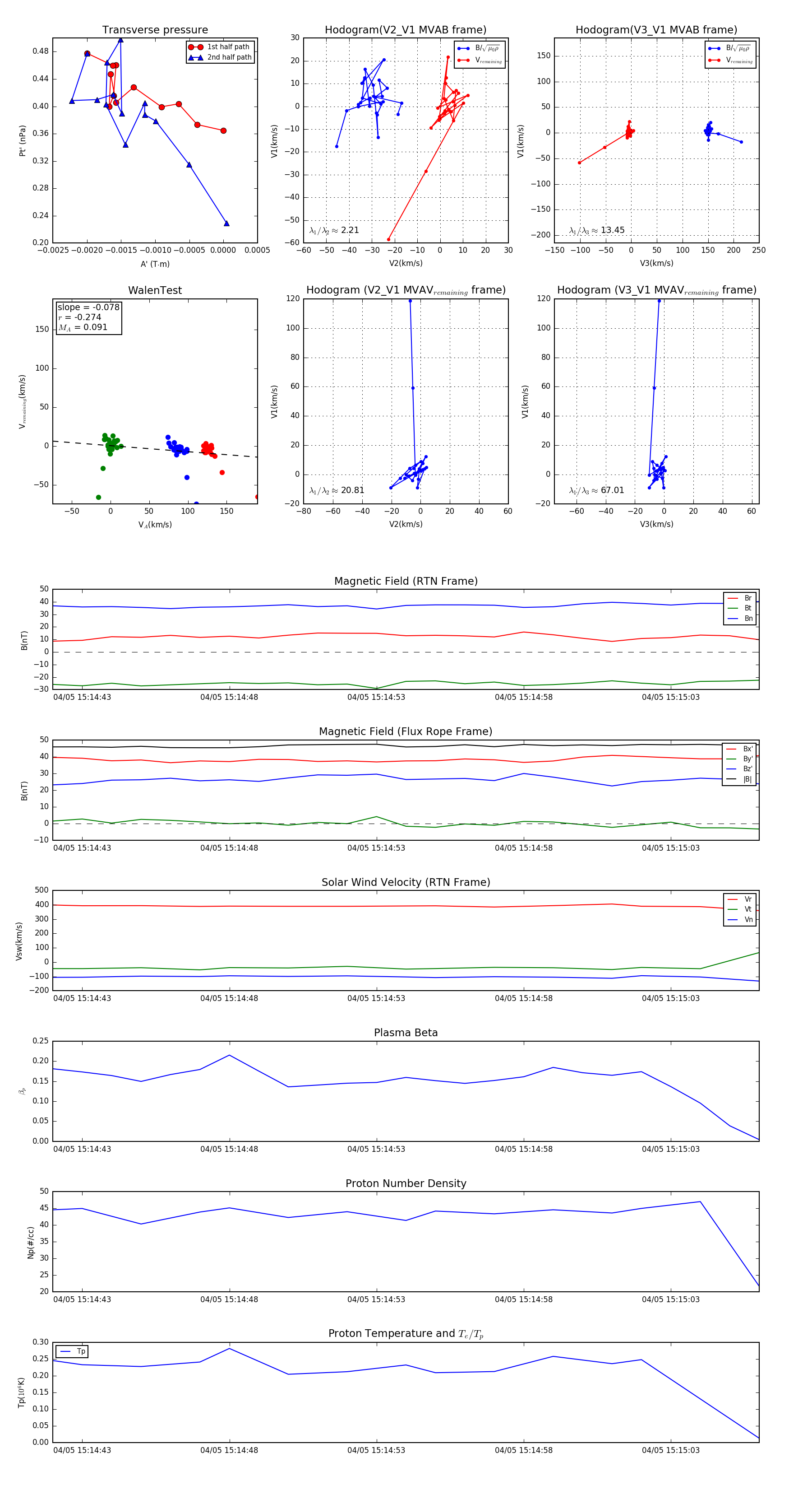
Flux Rope in 2024

Flux Rope Event 2024-04-05 15:14:42 ~ 2024-04-05 15:15:06 (25 seconds)


plot