HOME   LIST
‹–   –›

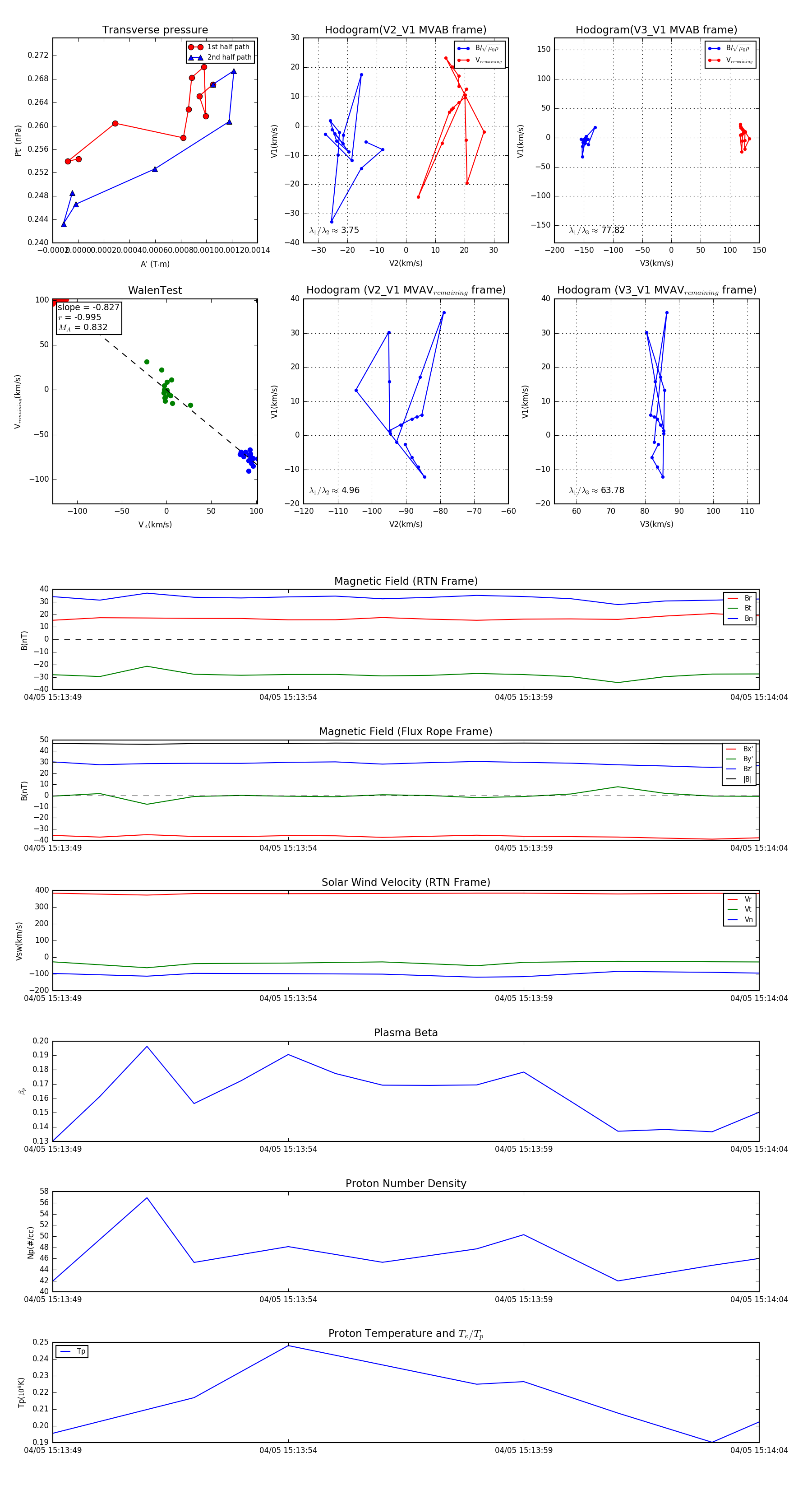
Flux Rope in 2024

Flux Rope Event 2024-04-05 15:13:49 ~ 2024-04-05 15:14:04 (16 seconds)


plot