HOME   LIST
‹–   –›

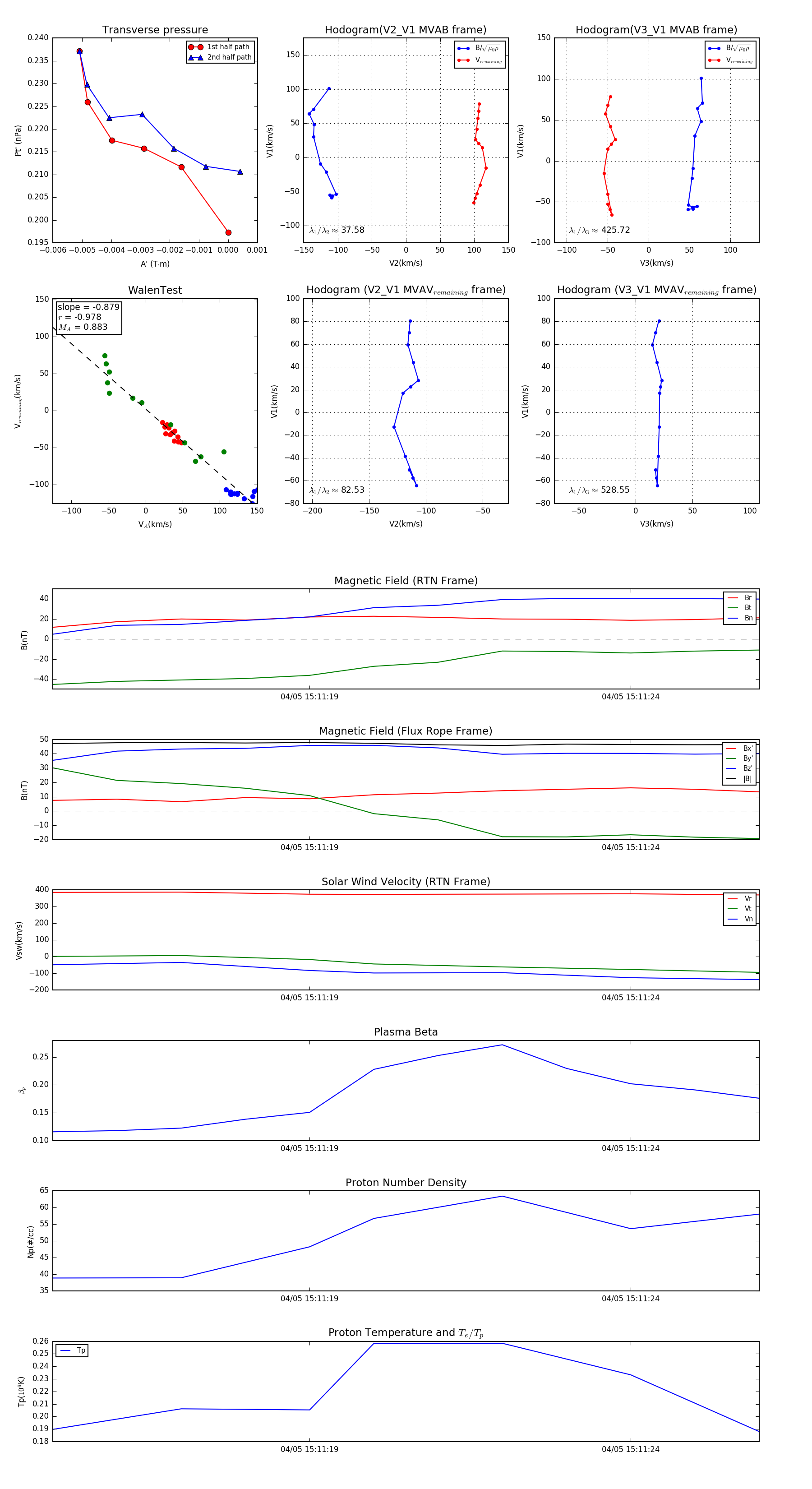
Flux Rope in 2024

Flux Rope Event 2024-04-05 15:11:15 ~ 2024-04-05 15:11:26 (12 seconds)


plot