HOME   LIST
‹–   –›

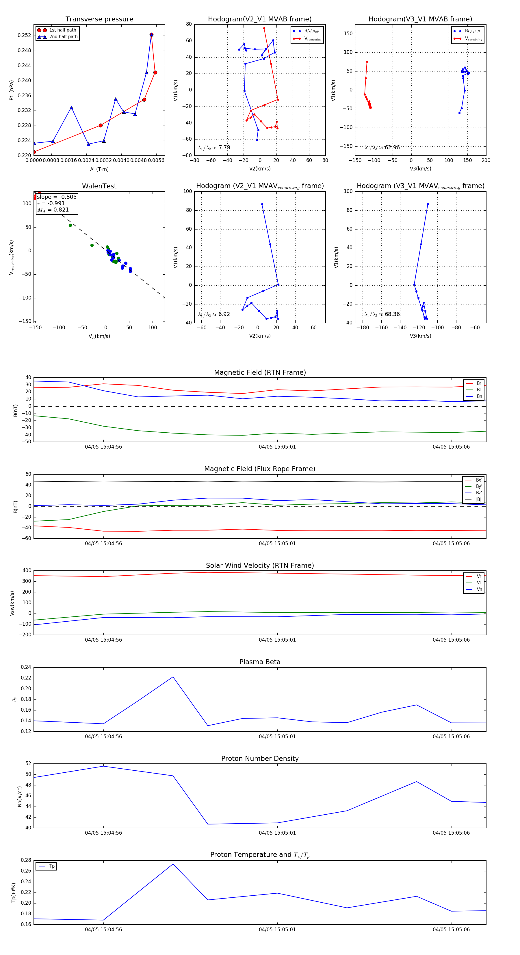
Flux Rope in 2024

Flux Rope Event 2024-04-05 15:04:54 ~ 2024-04-05 15:05:07 (14 seconds)


plot