HOME   LIST
‹–   –›

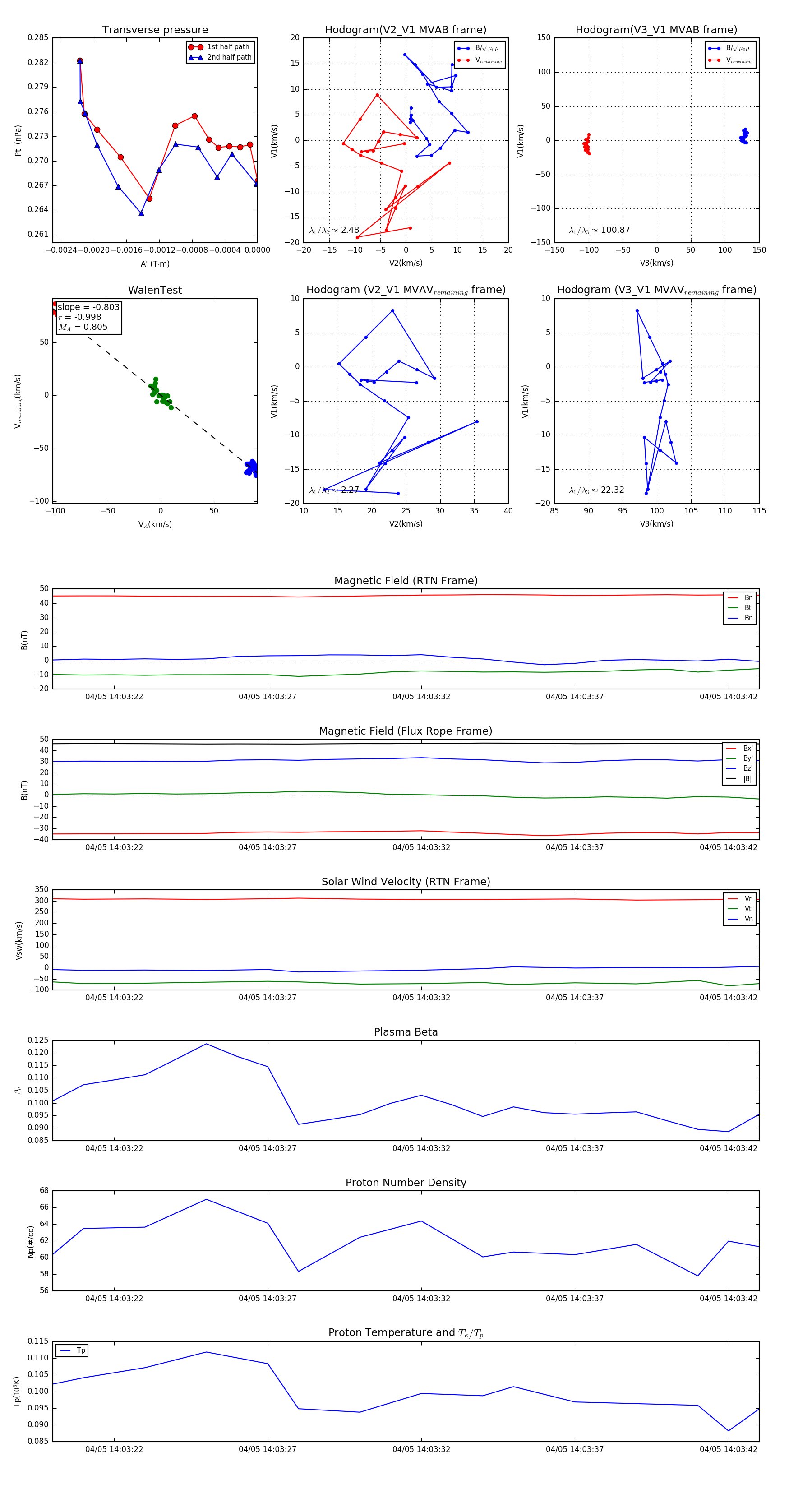
Flux Rope in 2024

Flux Rope Event 2024-04-05 14:03:20 ~ 2024-04-05 14:03:43 (24 seconds)


plot