HOME   LIST
‹–   –›

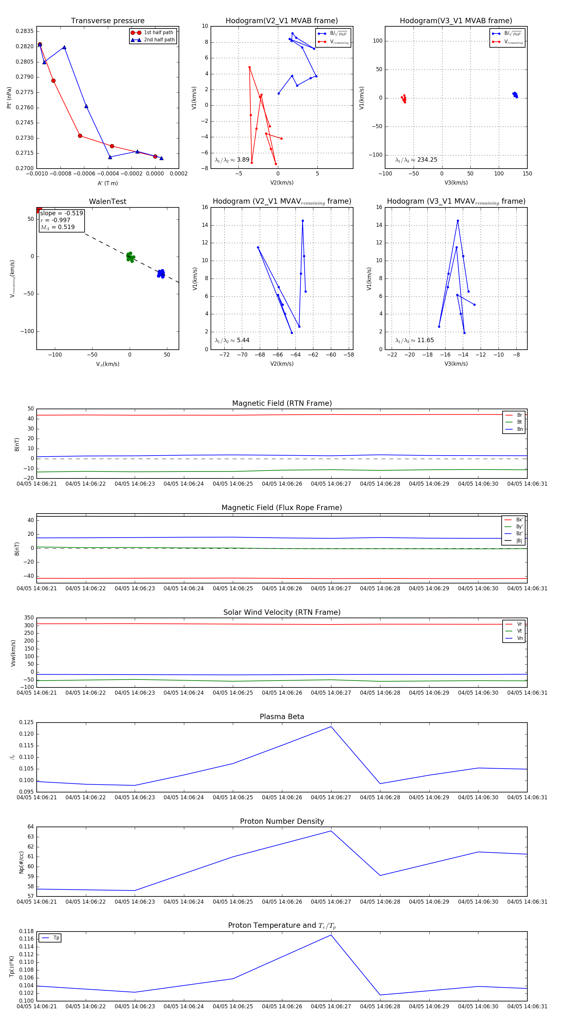
Flux Rope in 2024

Flux Rope Event 2024-04-05 14:06:21 ~ 2024-04-05 14:06:31 (11 seconds)


plot