HOME   LIST
‹–   –›

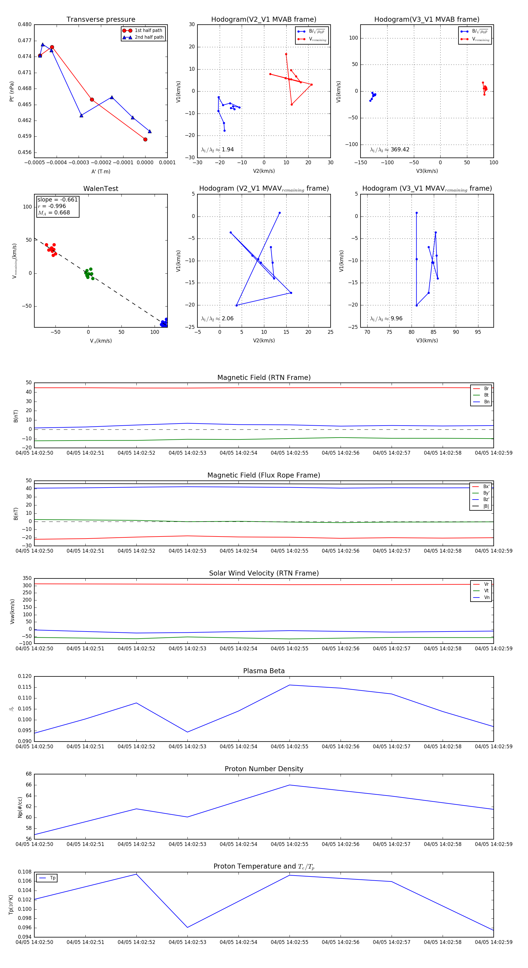
Flux Rope in 2024

Flux Rope Event 2024-04-05 14:02:50 ~ 2024-04-05 14:02:59 (10 seconds)


plot