HOME   LIST
‹–   –›

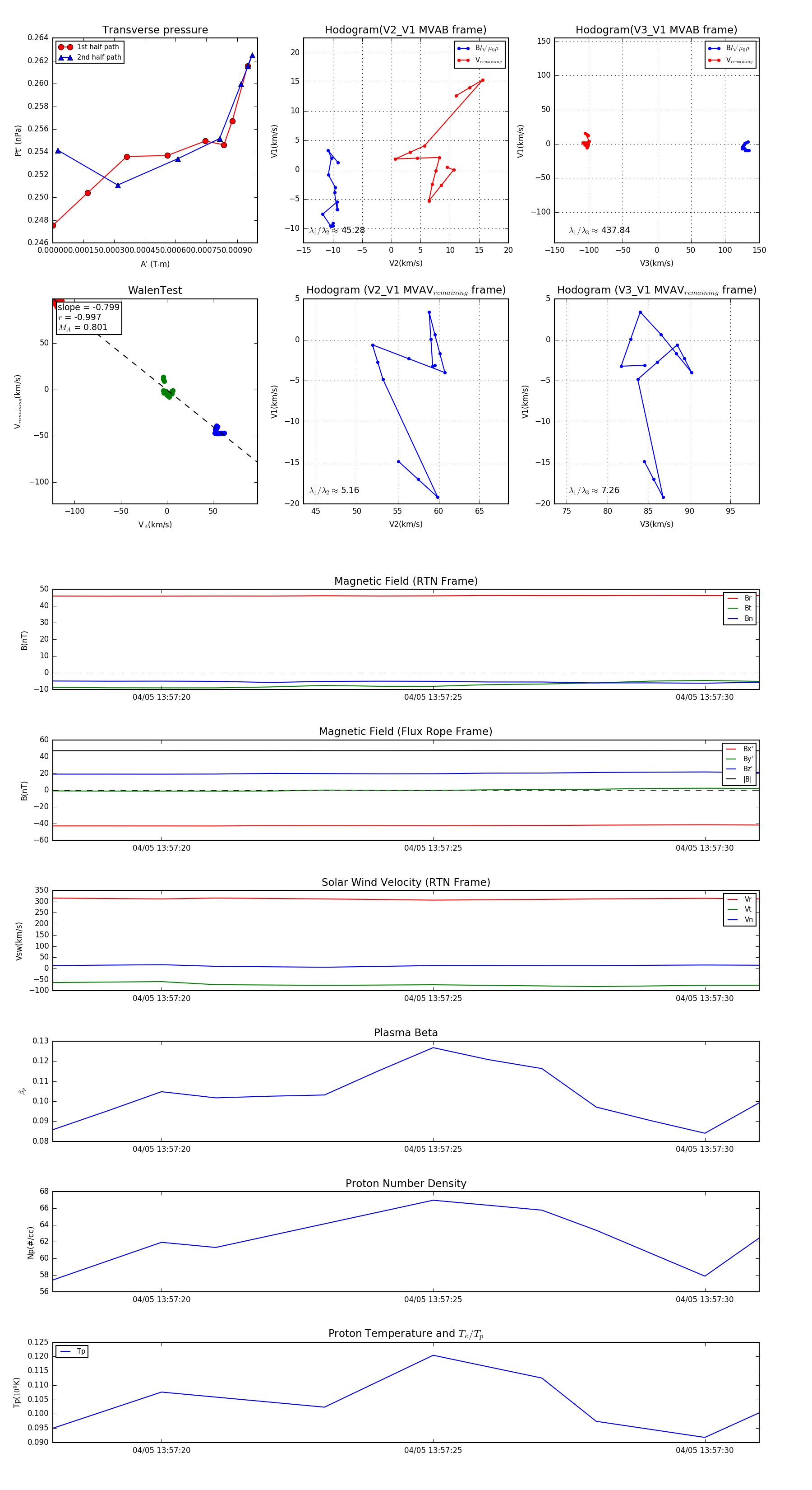
Flux Rope in 2024

Flux Rope Event 2024-04-05 13:57:18 ~ 2024-04-05 13:57:31 (14 seconds)


plot