HOME   LIST
‹–   –›

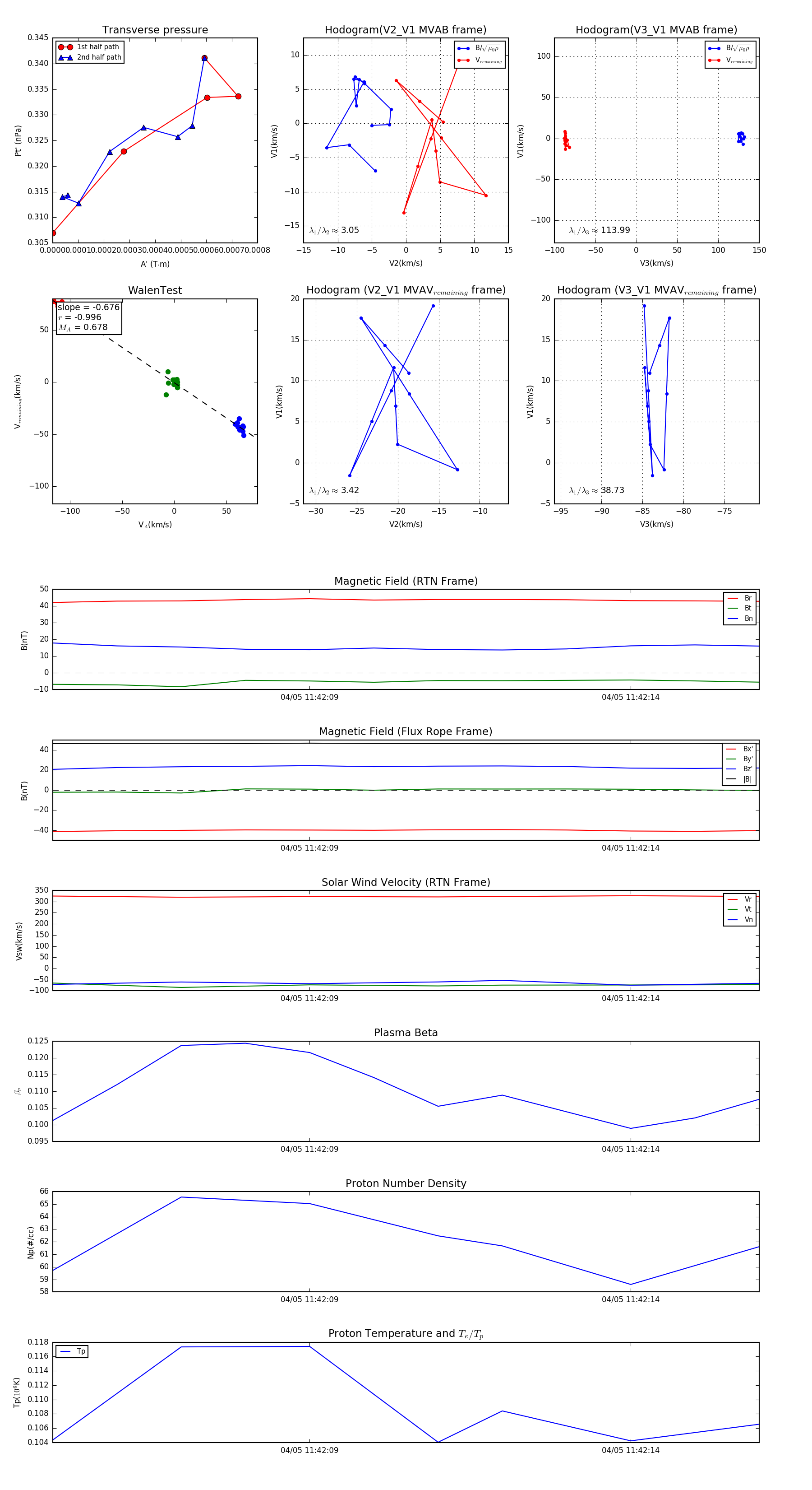
Flux Rope in 2024

Flux Rope Event 2024-04-05 11:42:05 ~ 2024-04-05 11:42:16 (12 seconds)


plot