HOME   LIST
‹–   –›

Flux Rope in 2024

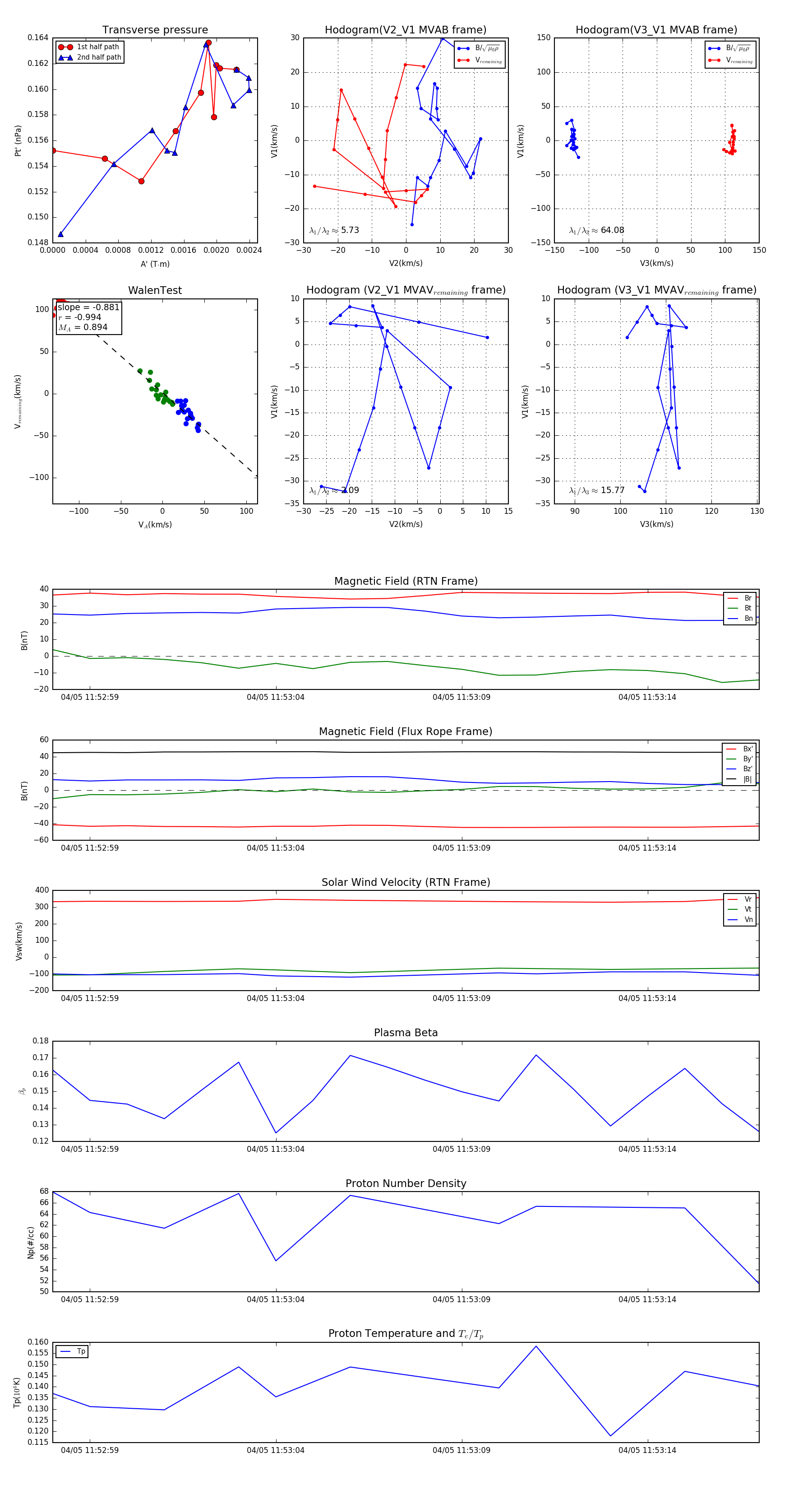
Flux Rope Event 2024-04-05 11:52:58 ~ 2024-04-05 11:53:17 (20 seconds)


plot