HOME   LIST
‹–   –›

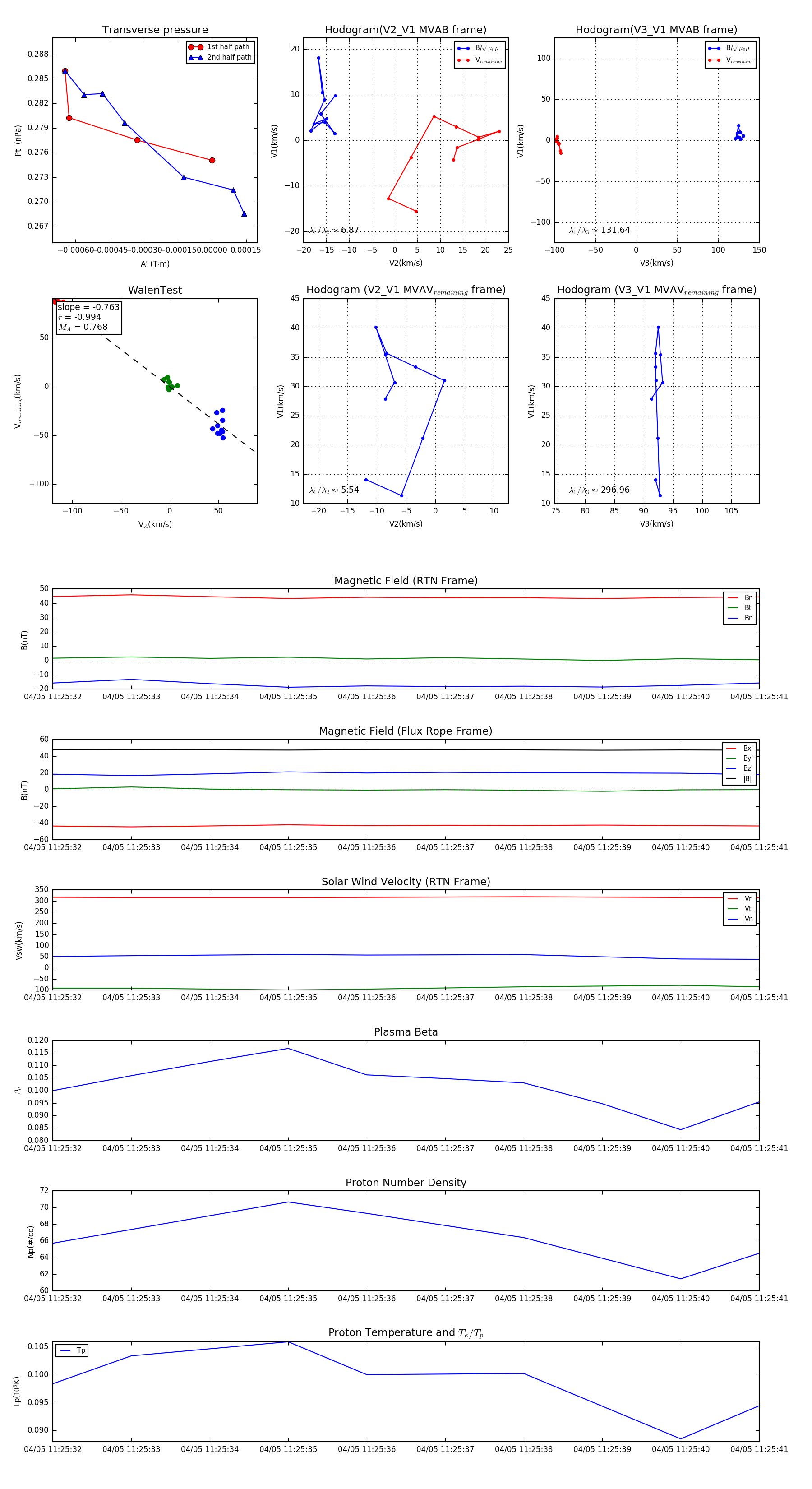
Flux Rope in 2024

Flux Rope Event 2024-04-05 11:25:32 ~ 2024-04-05 11:25:41 (10 seconds)


plot