HOME   LIST
‹–   –›

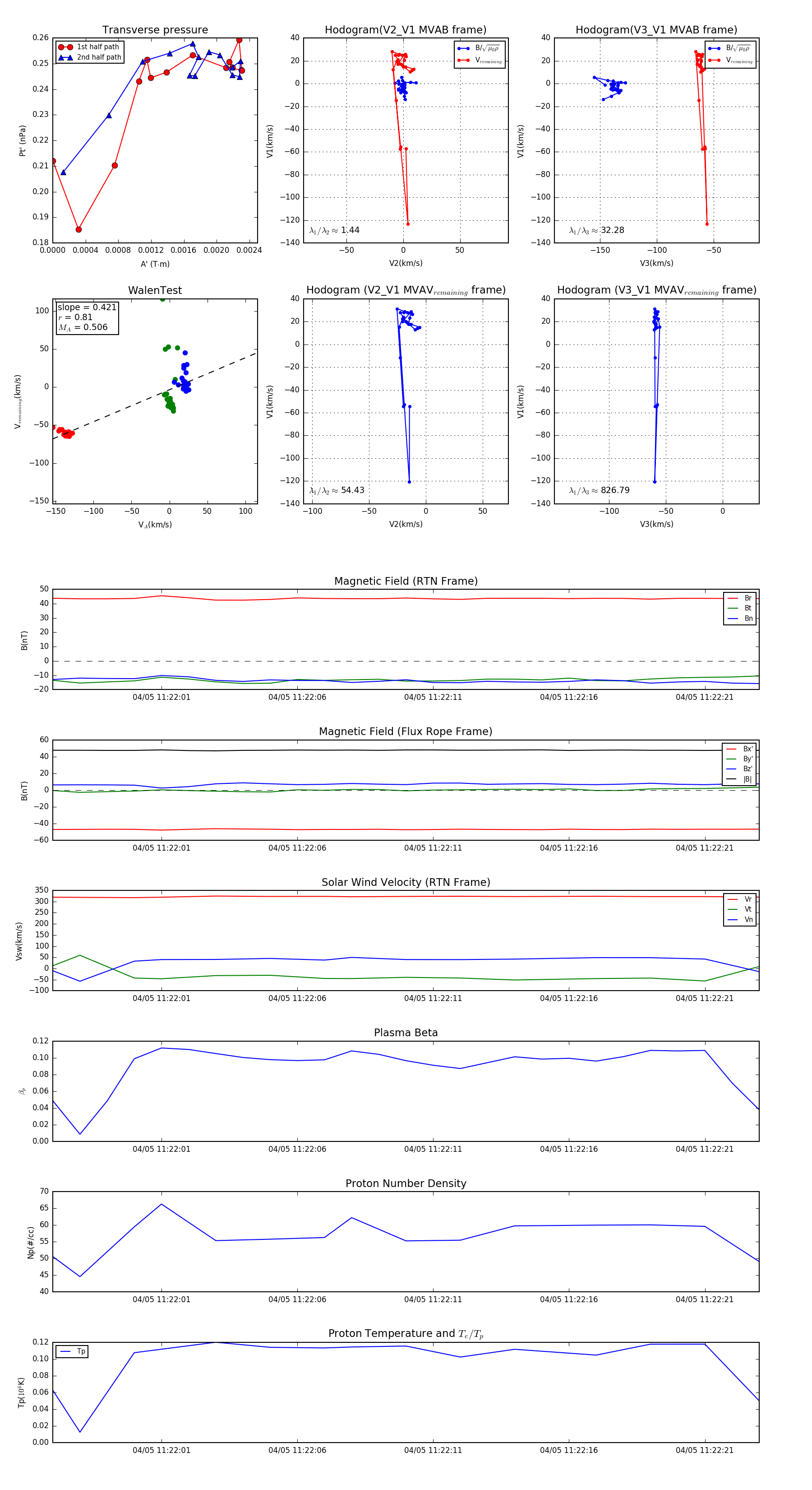
Flux Rope in 2024

Flux Rope Event 2024-04-05 11:21:57 ~ 2024-04-05 11:22:23 (27 seconds)


plot