HOME   LIST
‹–   –›

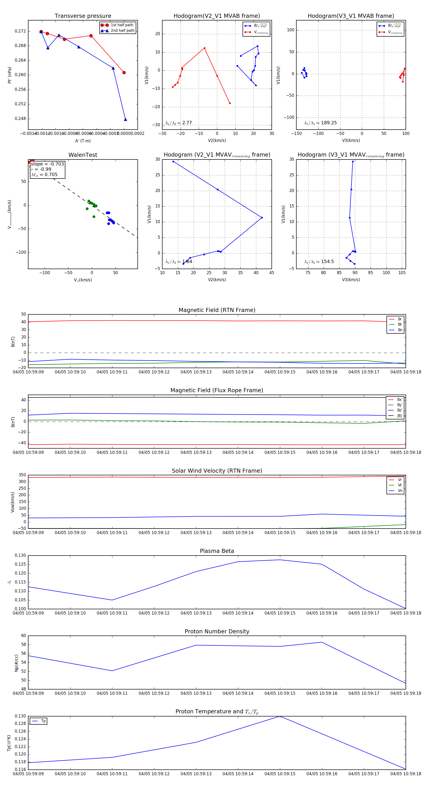
Flux Rope in 2024

Flux Rope Event 2024-04-05 10:59:09 ~ 2024-04-05 10:59:18 (10 seconds)


plot