HOME   LIST
‹–   –›

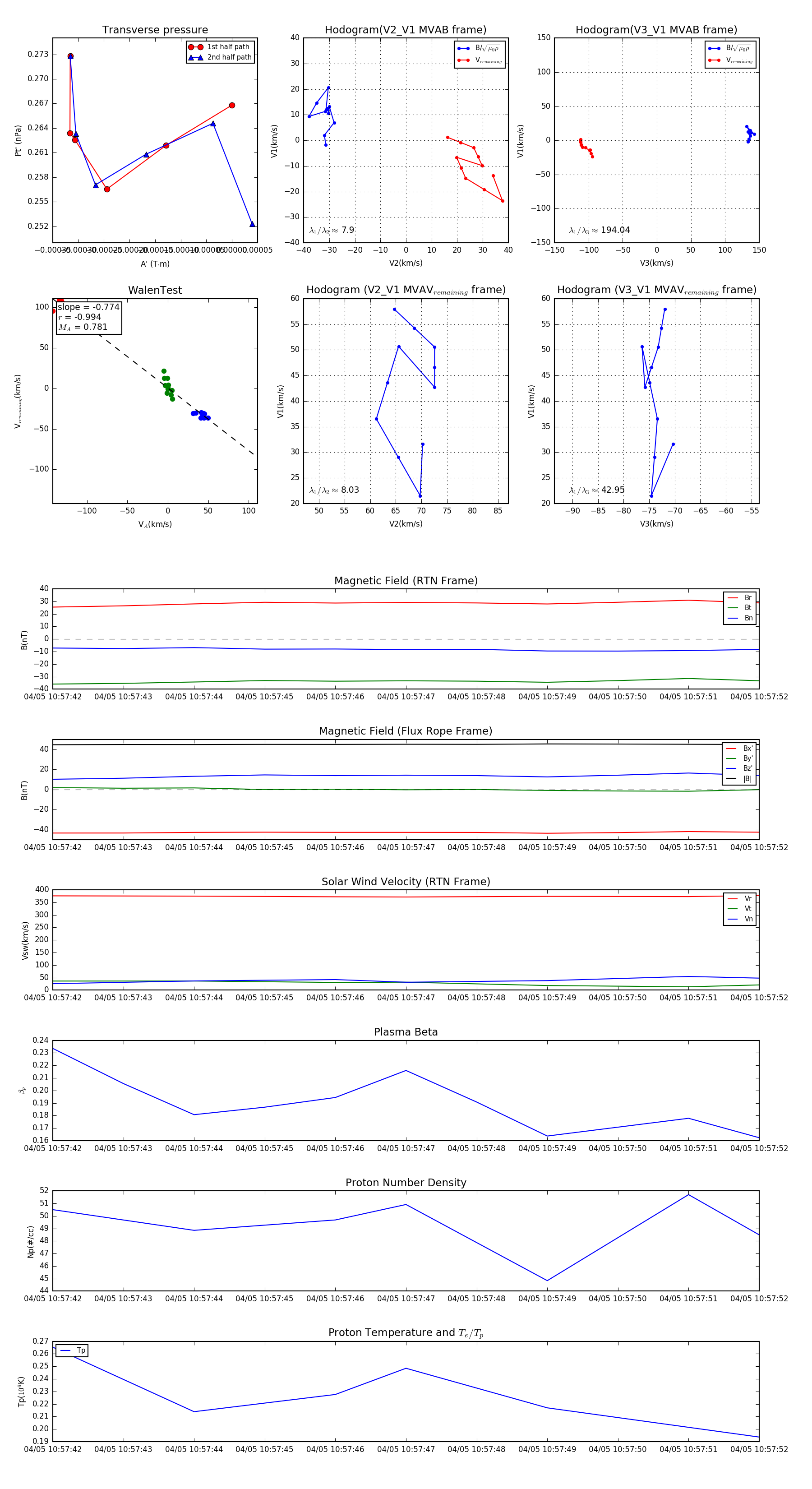
Flux Rope in 2024

Flux Rope Event 2024-04-05 10:57:42 ~ 2024-04-05 10:57:52 (11 seconds)


plot