HOME   LIST
‹–   –›

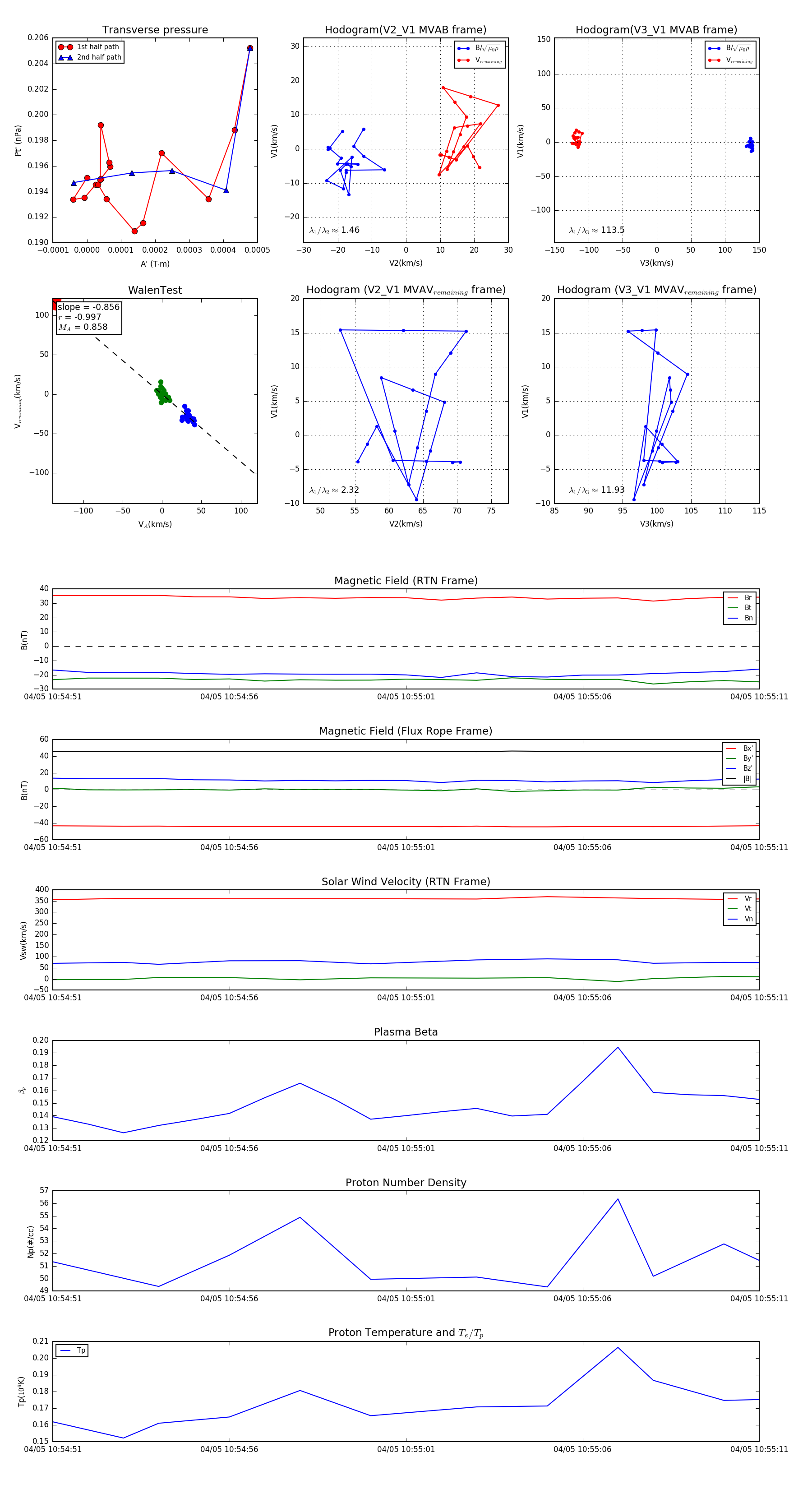
Flux Rope in 2024

Flux Rope Event 2024-04-05 10:54:51 ~ 2024-04-05 10:55:11 (21 seconds)


plot