HOME   LIST
‹–   –›

Flux Rope in 2024

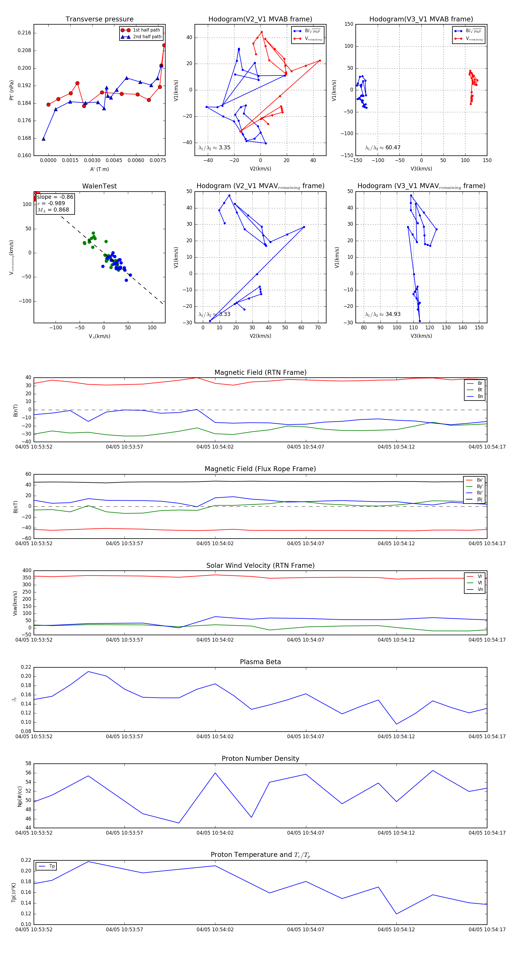
Flux Rope Event 2024-04-05 10:53:52 ~ 2024-04-05 10:54:17 (26 seconds)


plot