HOME   LIST
‹–   –›

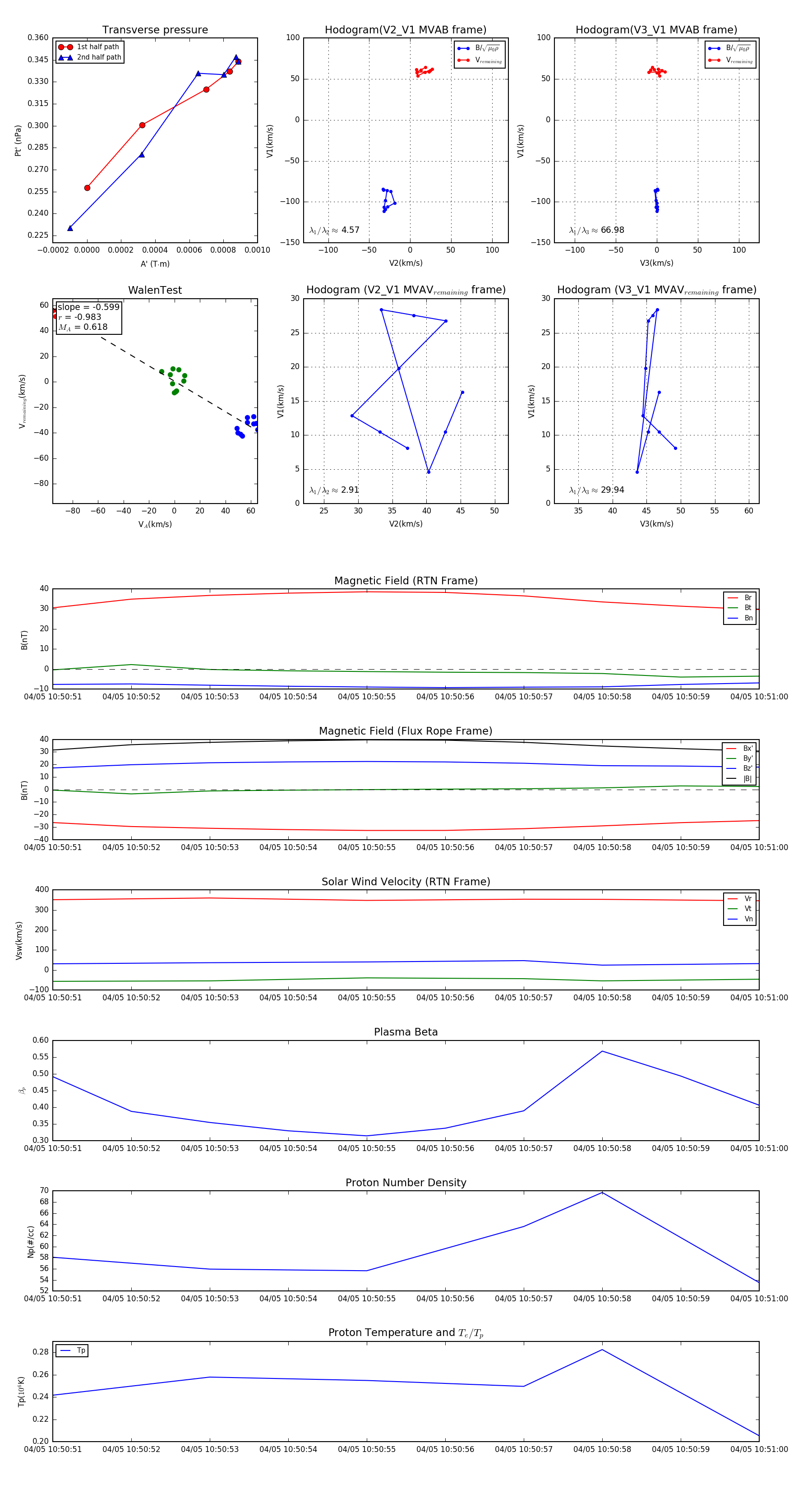
Flux Rope in 2024

Flux Rope Event 2024-04-05 10:50:51 ~ 2024-04-05 10:51:00 (10 seconds)


plot