HOME   LIST
‹–   –›

Flux Rope in 2024

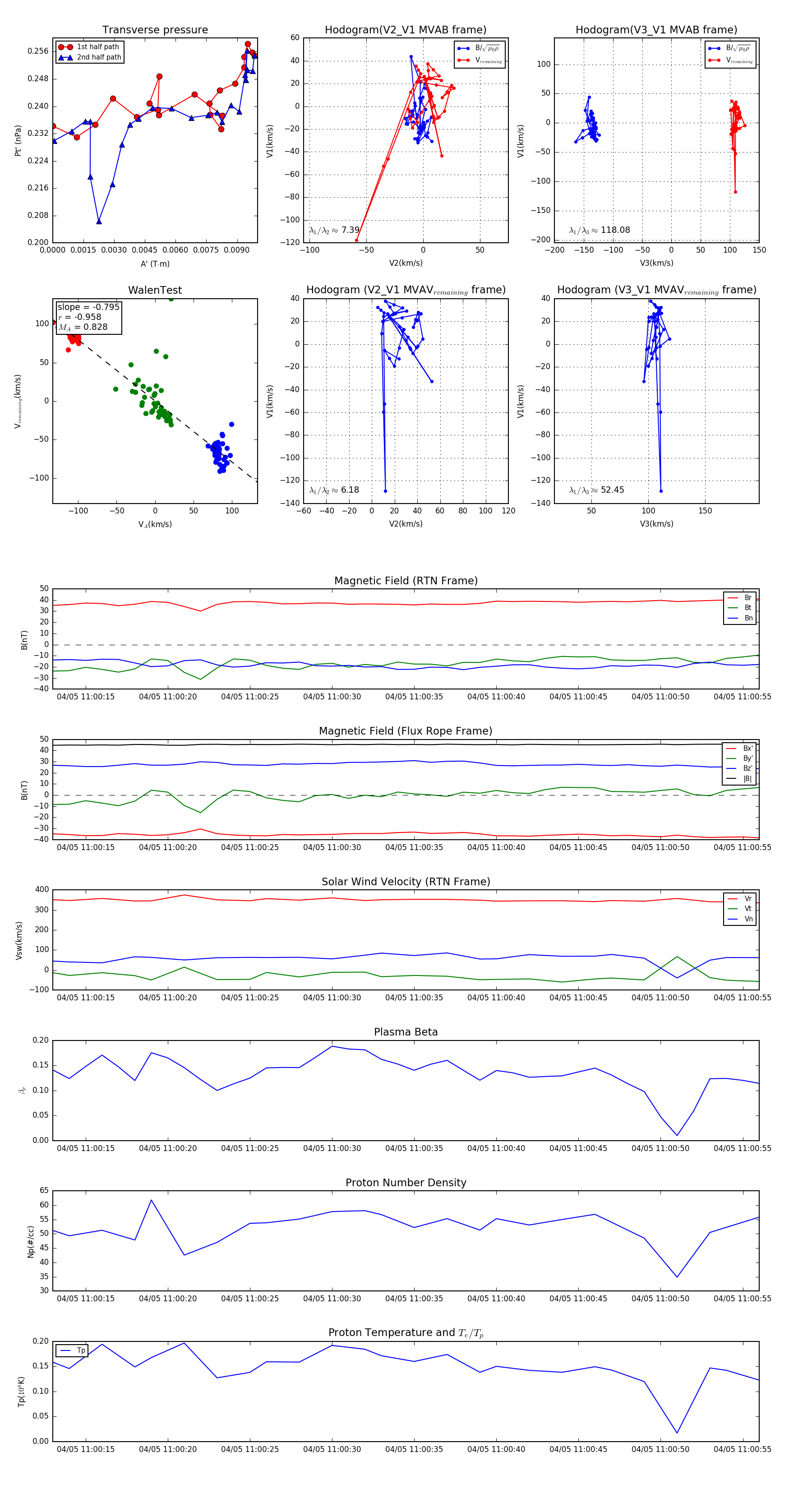
Flux Rope Event 2024-04-05 11:00:13 ~ 2024-04-05 11:00:56 (44 seconds)


plot