HOME   LIST
‹–   –›

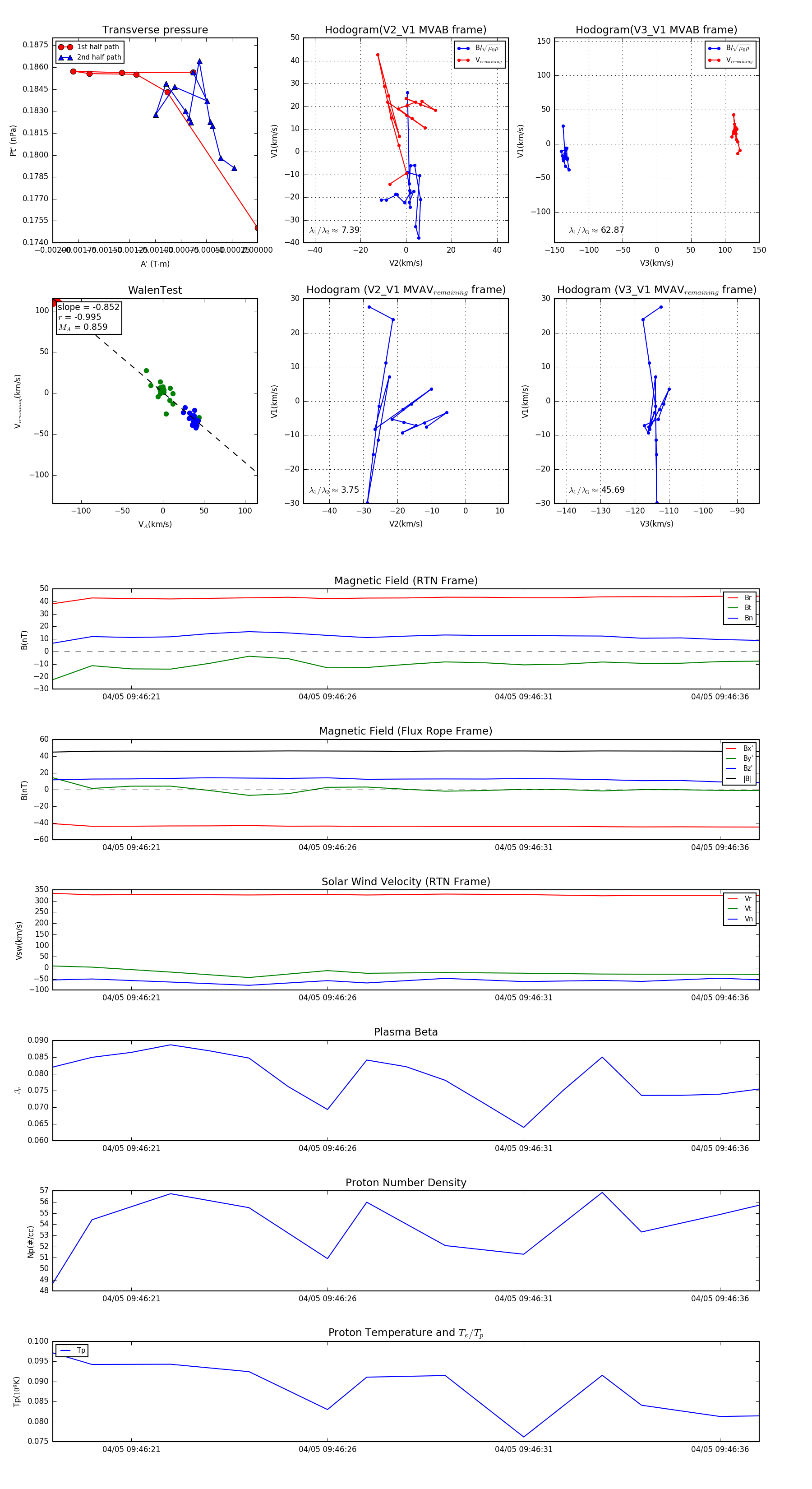
Flux Rope in 2024

Flux Rope Event 2024-04-05 09:46:19 ~ 2024-04-05 09:46:37 (19 seconds)


plot