HOME   LIST
‹–   –›

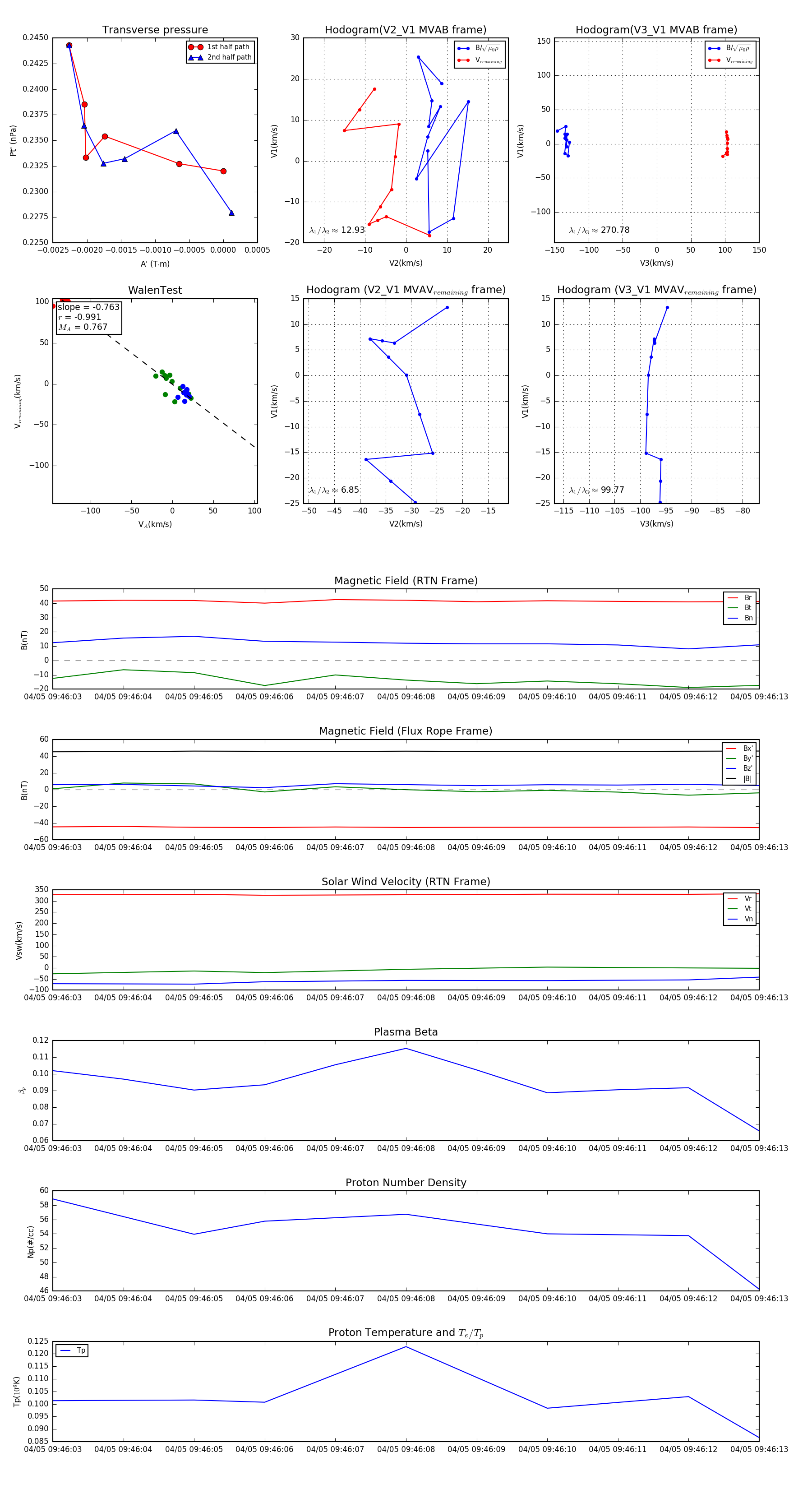
Flux Rope in 2024

Flux Rope Event 2024-04-05 09:46:03 ~ 2024-04-05 09:46:13 (11 seconds)


plot