HOME   LIST
‹–   –›

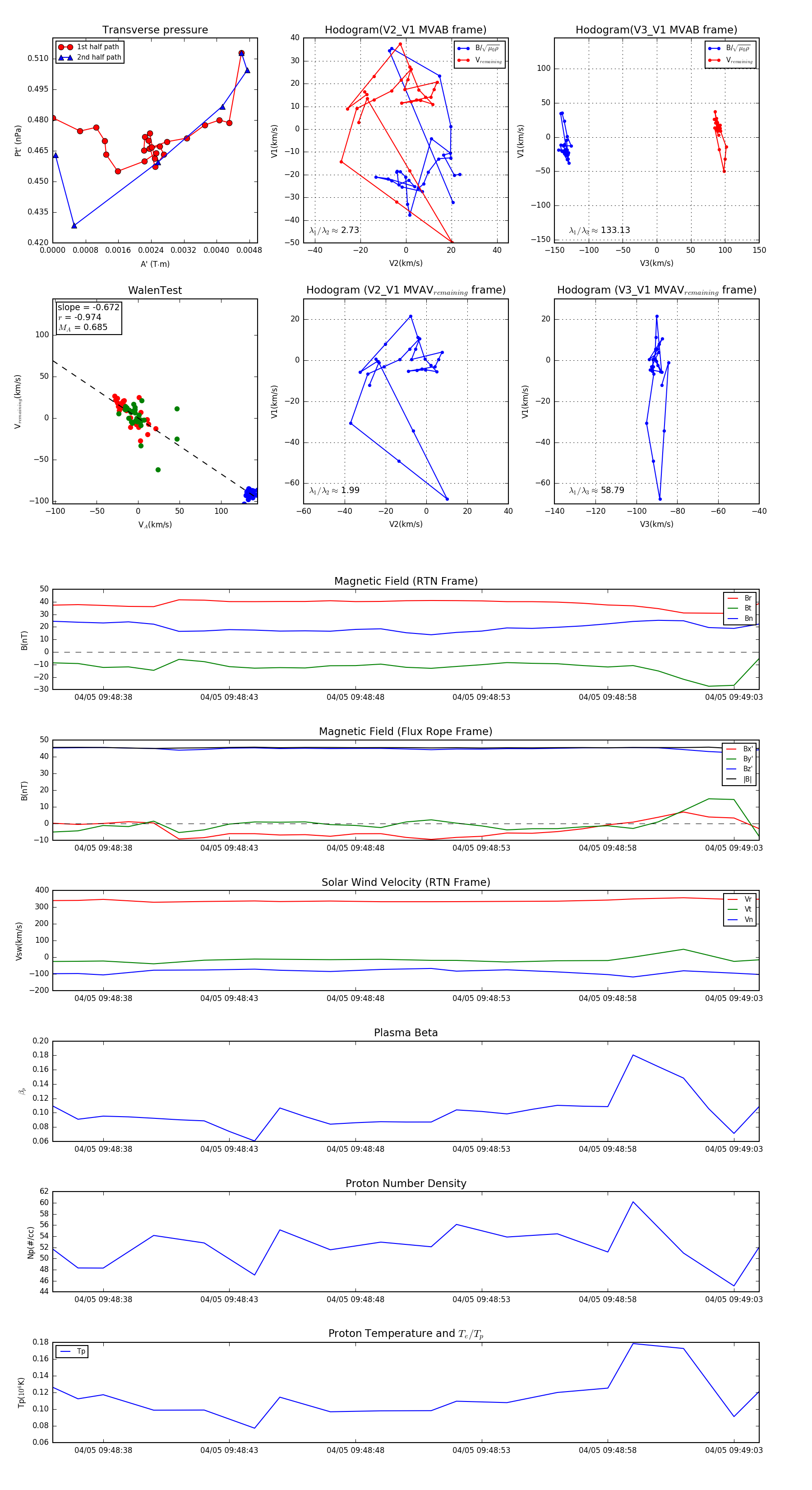
Flux Rope in 2024

Flux Rope Event 2024-04-05 09:48:36 ~ 2024-04-05 09:49:04 (29 seconds)


plot