HOME   LIST
‹–   –›

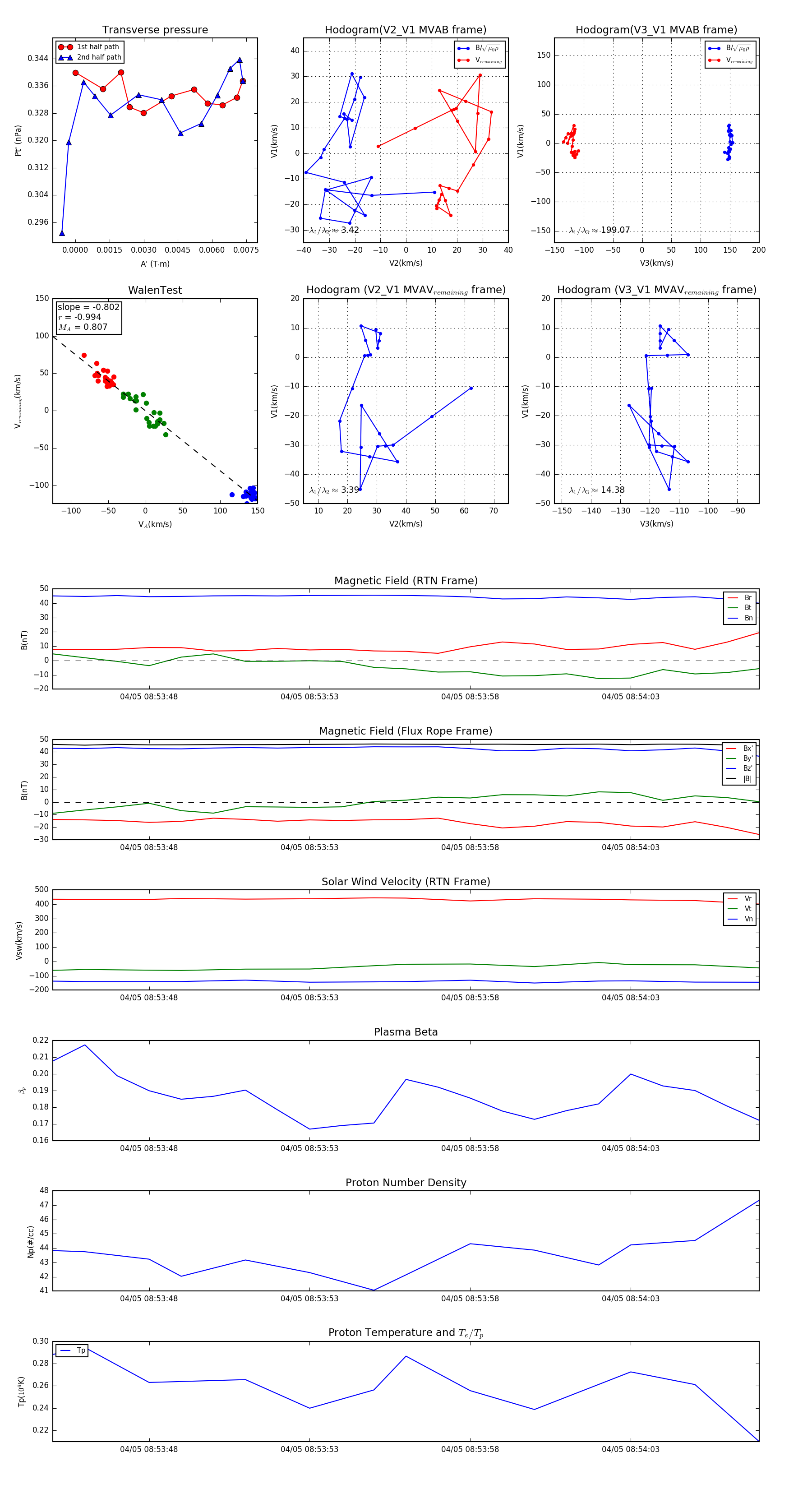
Flux Rope in 2024

Flux Rope Event 2024-04-05 08:53:45 ~ 2024-04-05 08:54:07 (23 seconds)


plot