HOME   LIST
‹–   –›

Flux Rope in 2024

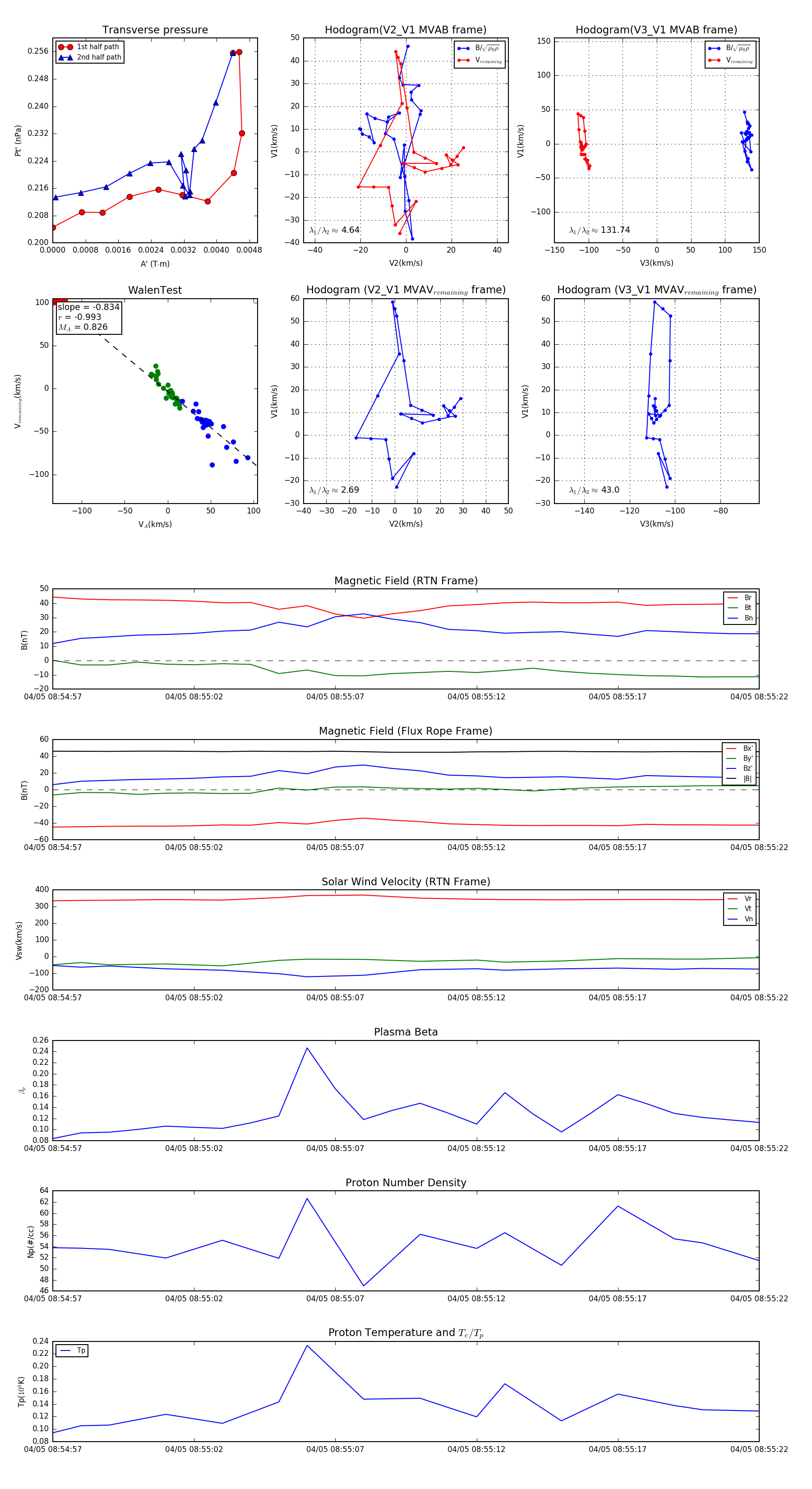
Flux Rope Event 2024-04-05 08:54:57 ~ 2024-04-05 08:55:22 (26 seconds)


plot