HOME   LIST
‹–   –›

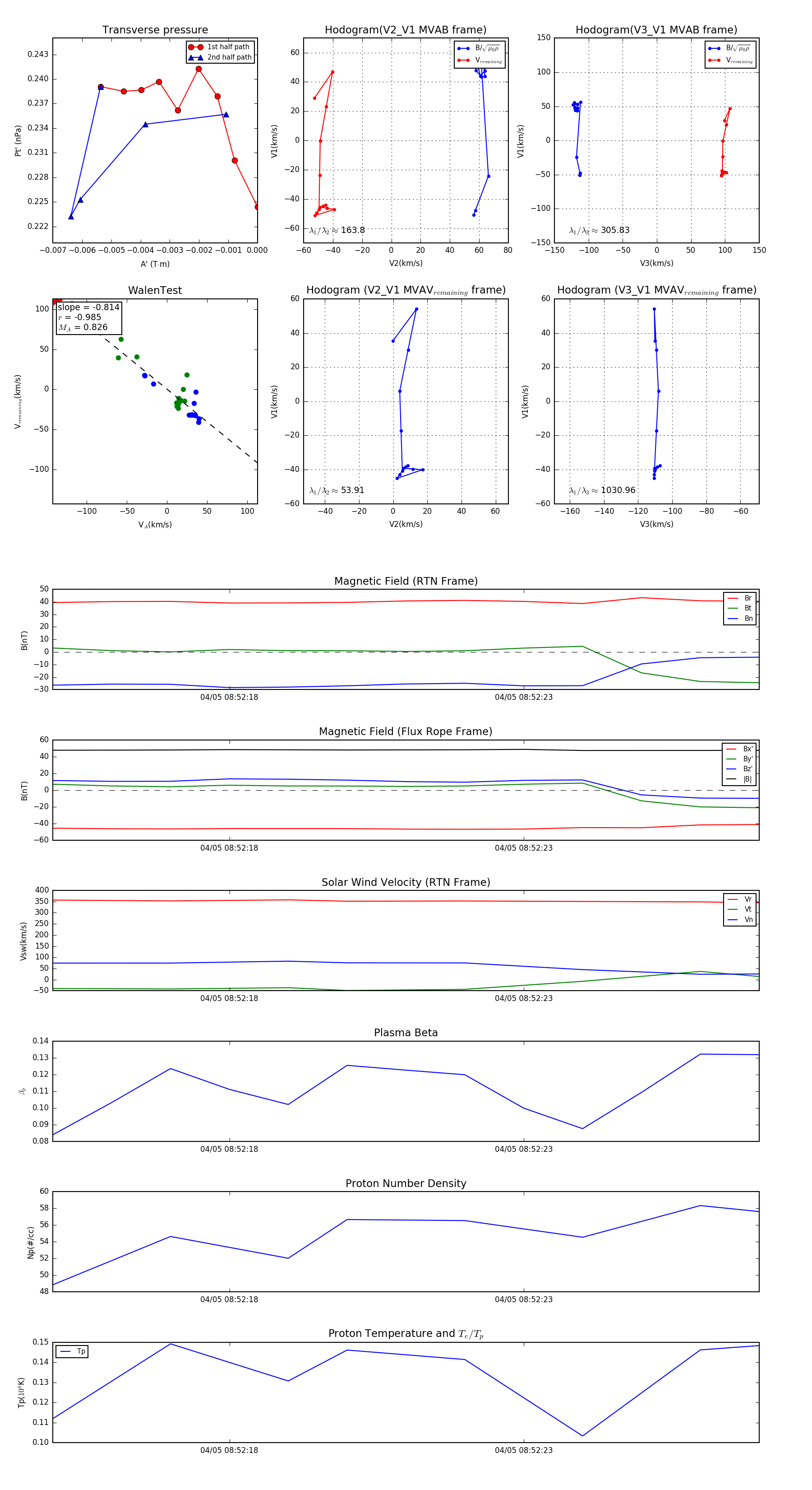
Flux Rope in 2024

Flux Rope Event 2024-04-05 08:52:15 ~ 2024-04-05 08:52:27 (13 seconds)


plot