HOME   LIST
‹–   –›

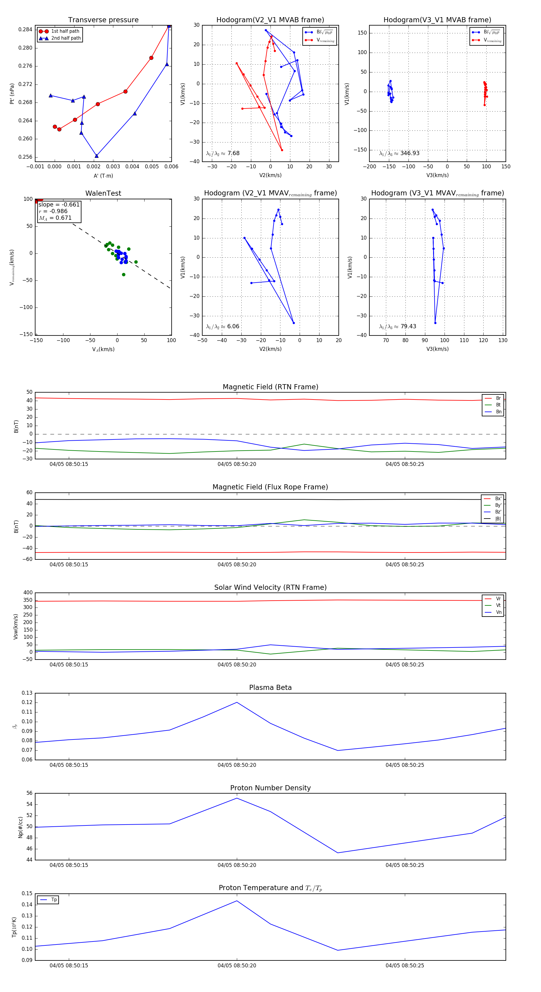
Flux Rope in 2024

Flux Rope Event 2024-04-05 08:50:14 ~ 2024-04-05 08:50:28 (15 seconds)


plot