HOME   LIST
‹–   –›

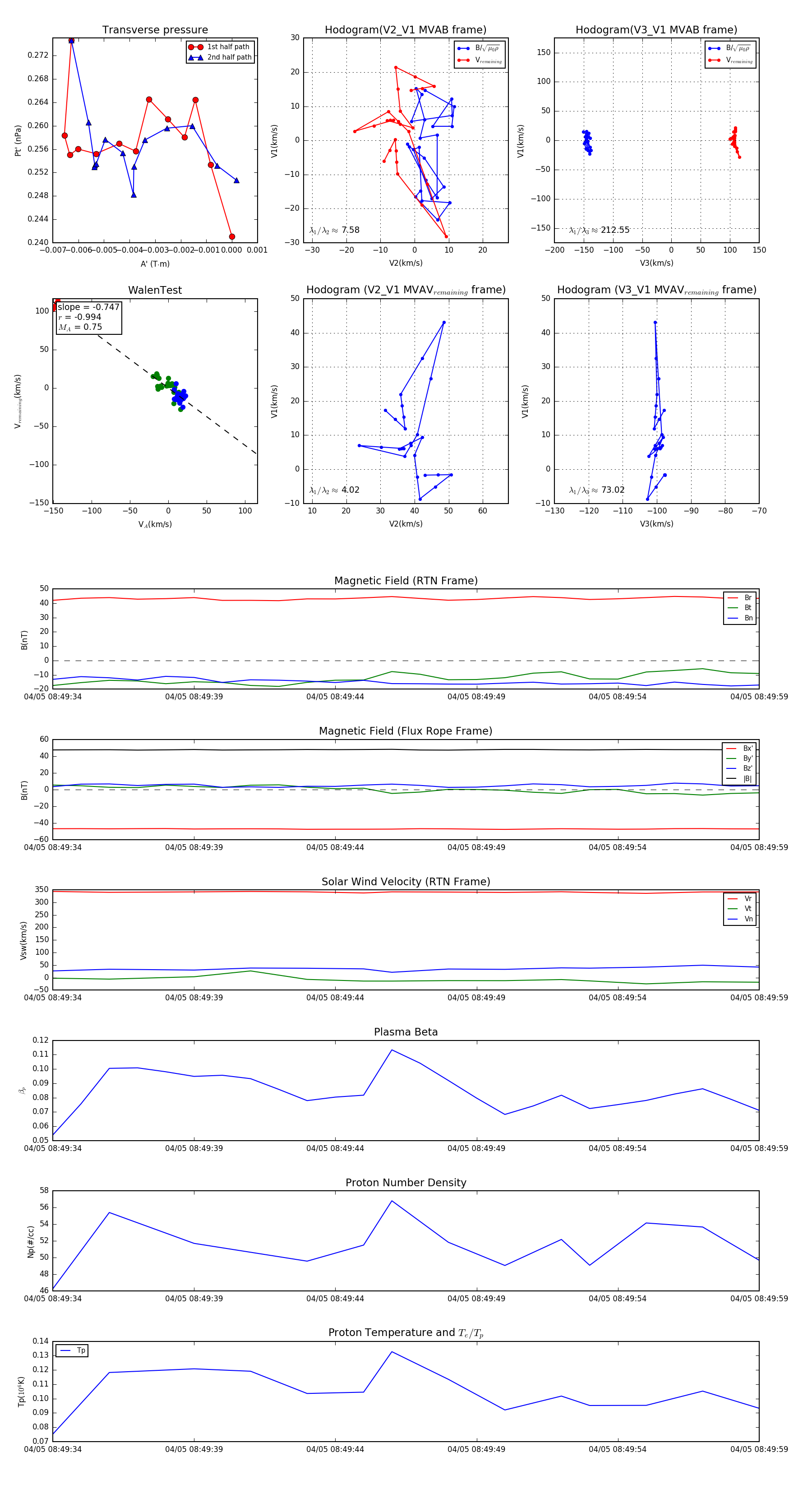
Flux Rope in 2024

Flux Rope Event 2024-04-05 08:49:34 ~ 2024-04-05 08:49:59 (26 seconds)


plot