HOME   LIST
‹–   –›

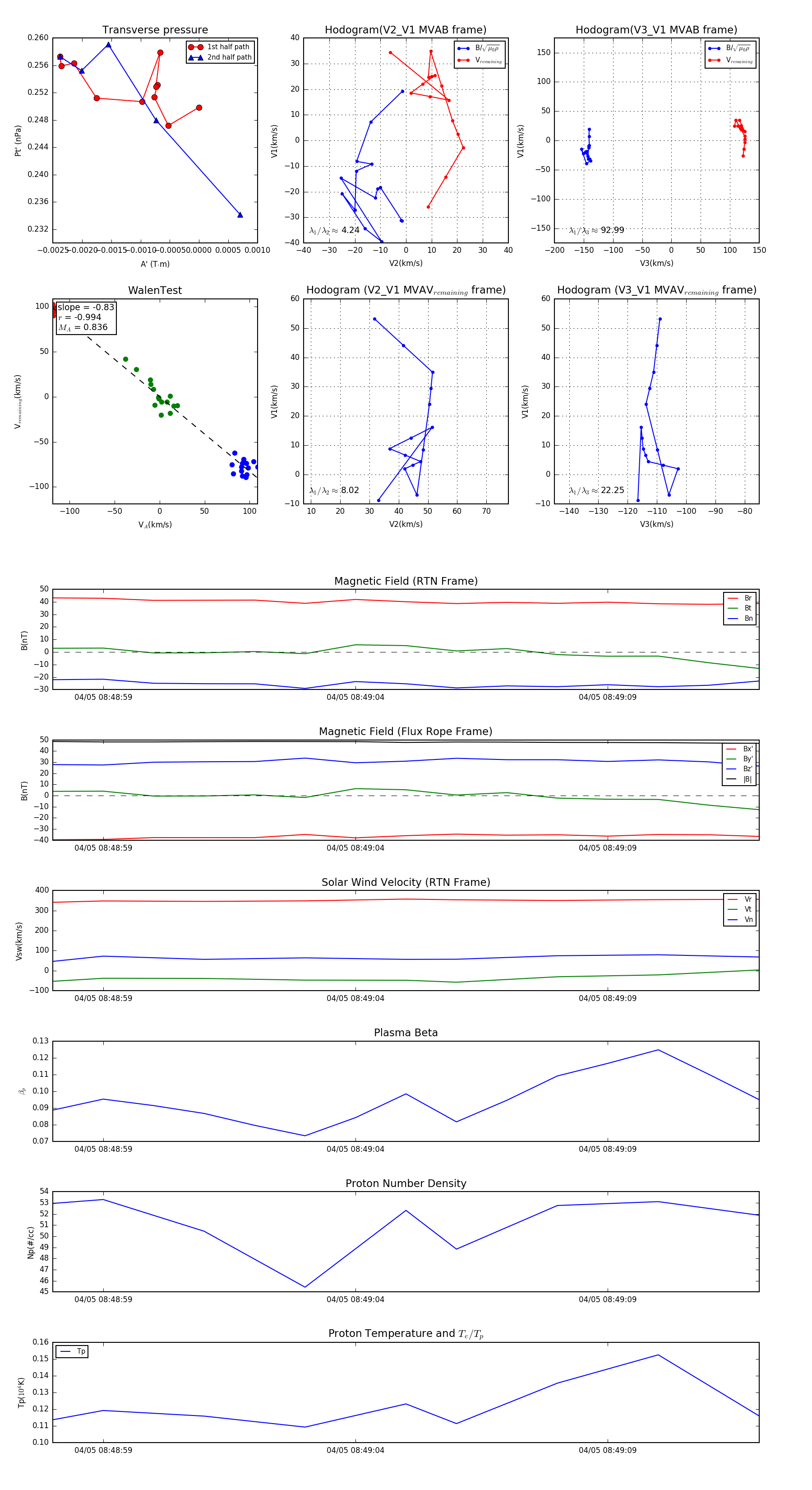
Flux Rope in 2024

Flux Rope Event 2024-04-05 08:48:58 ~ 2024-04-05 08:49:12 (15 seconds)


plot